HOME   LIST
‹–   –›

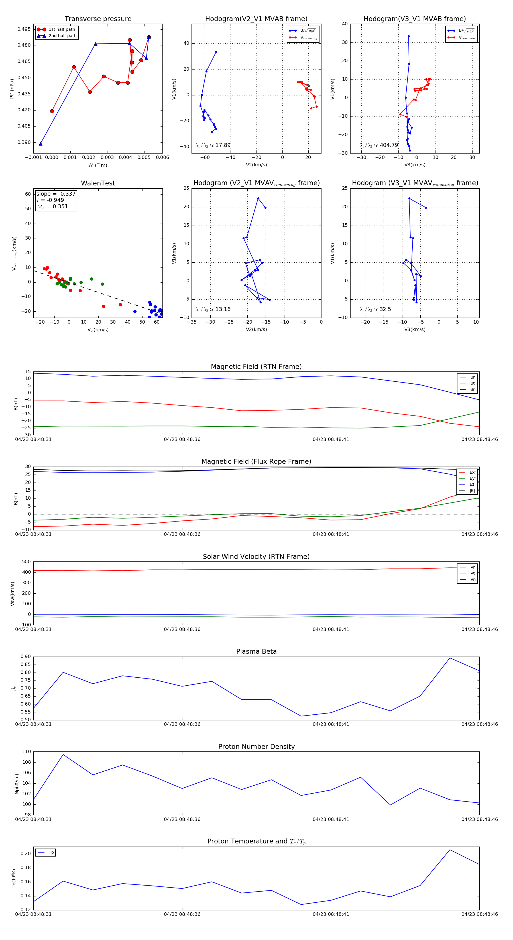
Flux Rope in 2021

Flux Rope Event 2021-04-23 08:48:31 ~ 2021-04-23 08:48:46 (16 seconds)


plot