HOME   LIST
‹–   –›

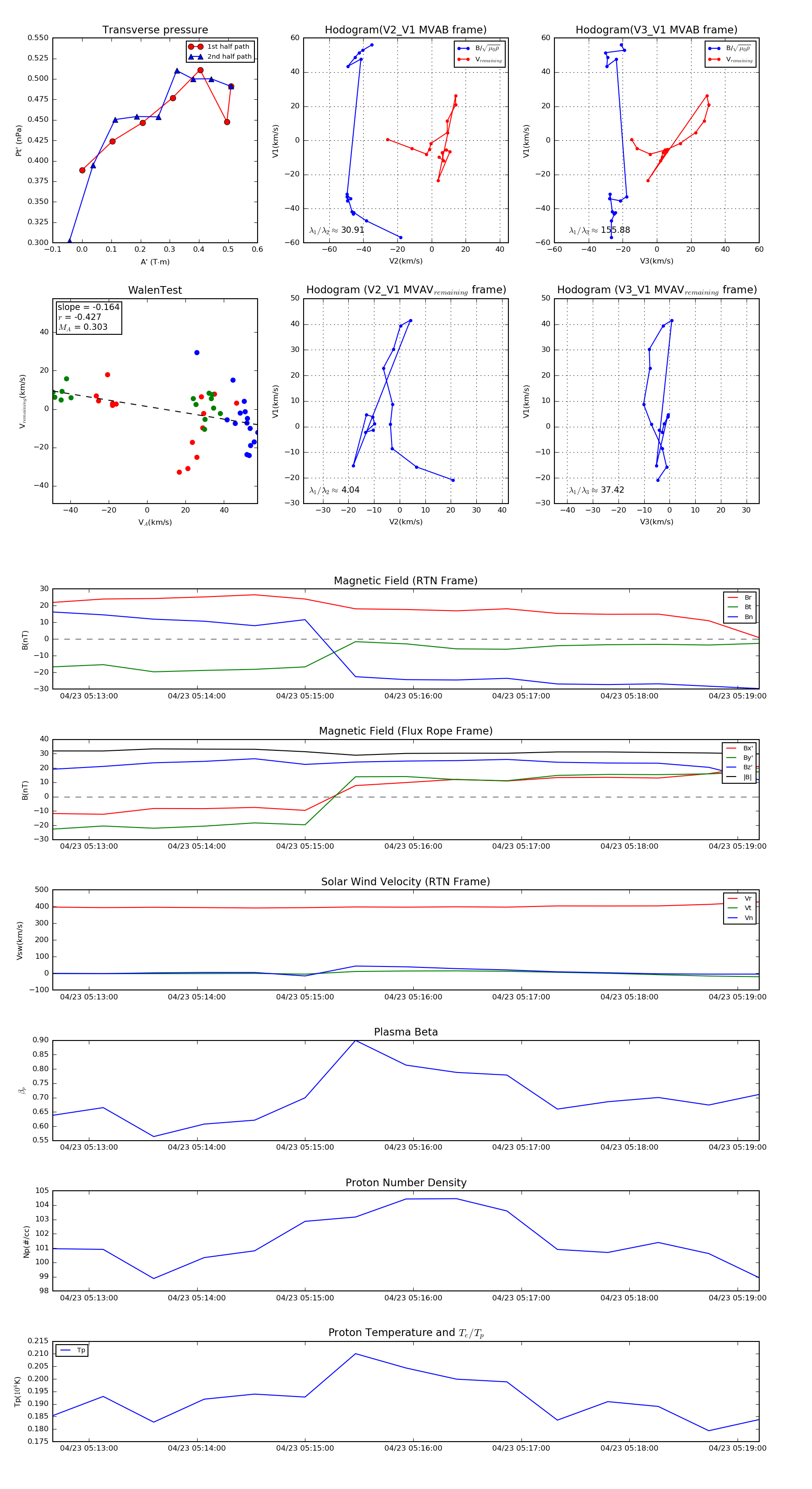
Flux Rope in 2021

Flux Rope Event 2021-04-23 05:12:40 ~ 2021-04-23 05:19:12 (393 seconds)


plot