HOME   LIST
‹–   –›

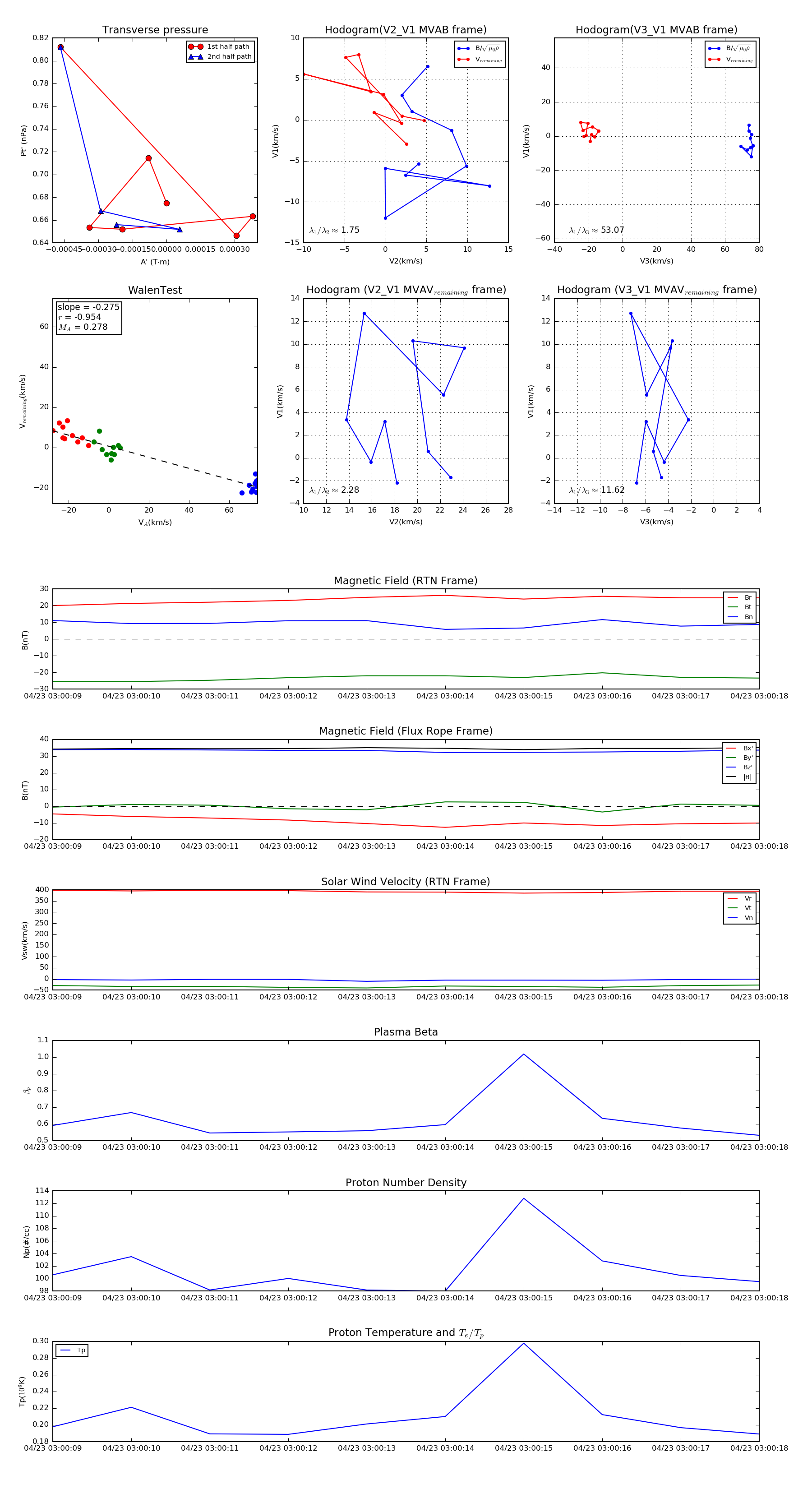
Flux Rope in 2021

Flux Rope Event 2021-04-23 03:00:09 ~ 2021-04-23 03:00:18 (10 seconds)


plot