HOME   LIST
‹–   –›

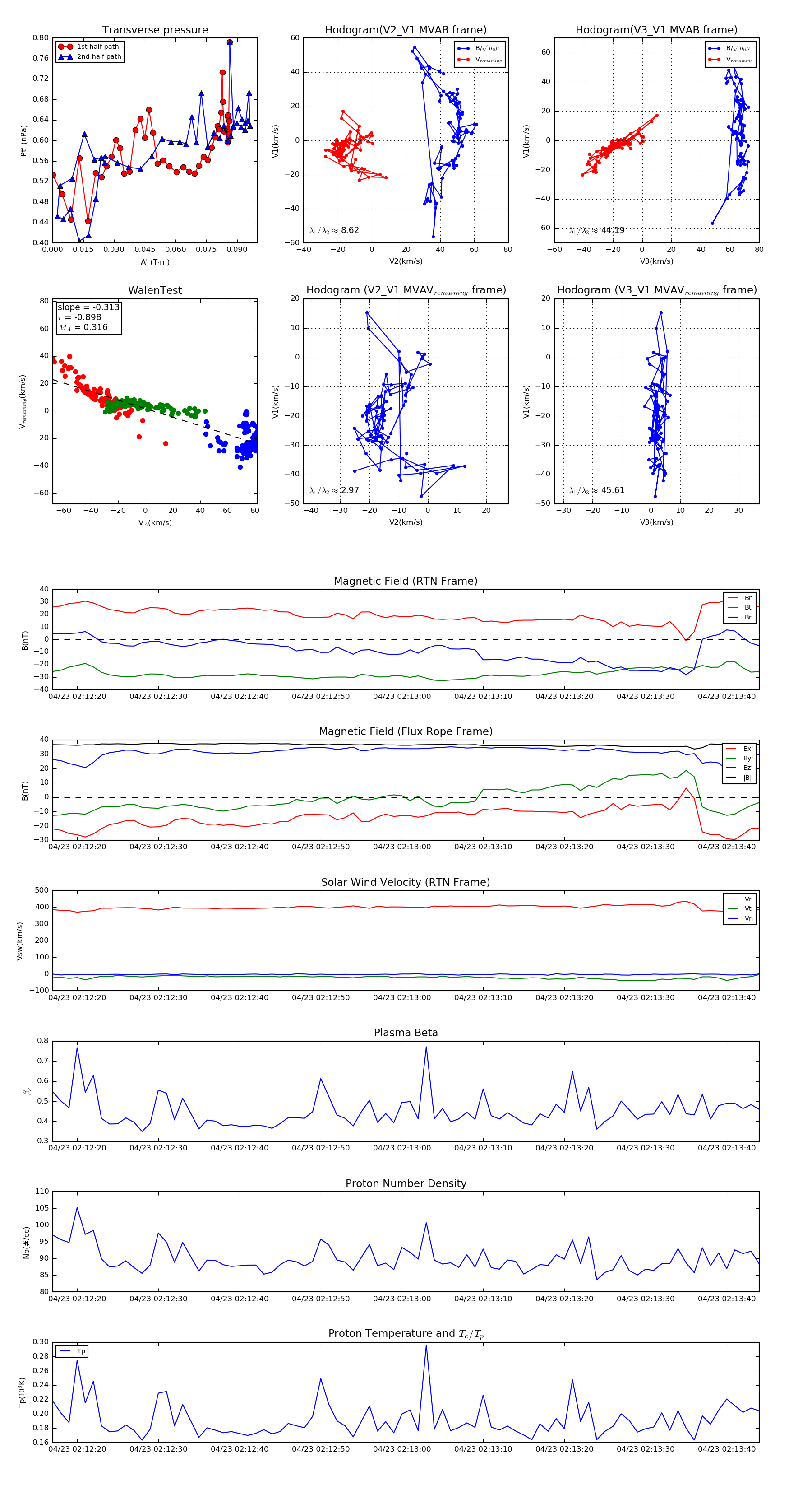
Flux Rope in 2021

Flux Rope Event 2021-04-23 02:12:17 ~ 2021-04-23 02:13:44 (88 seconds)


plot