HOME   LIST
‹–   –›

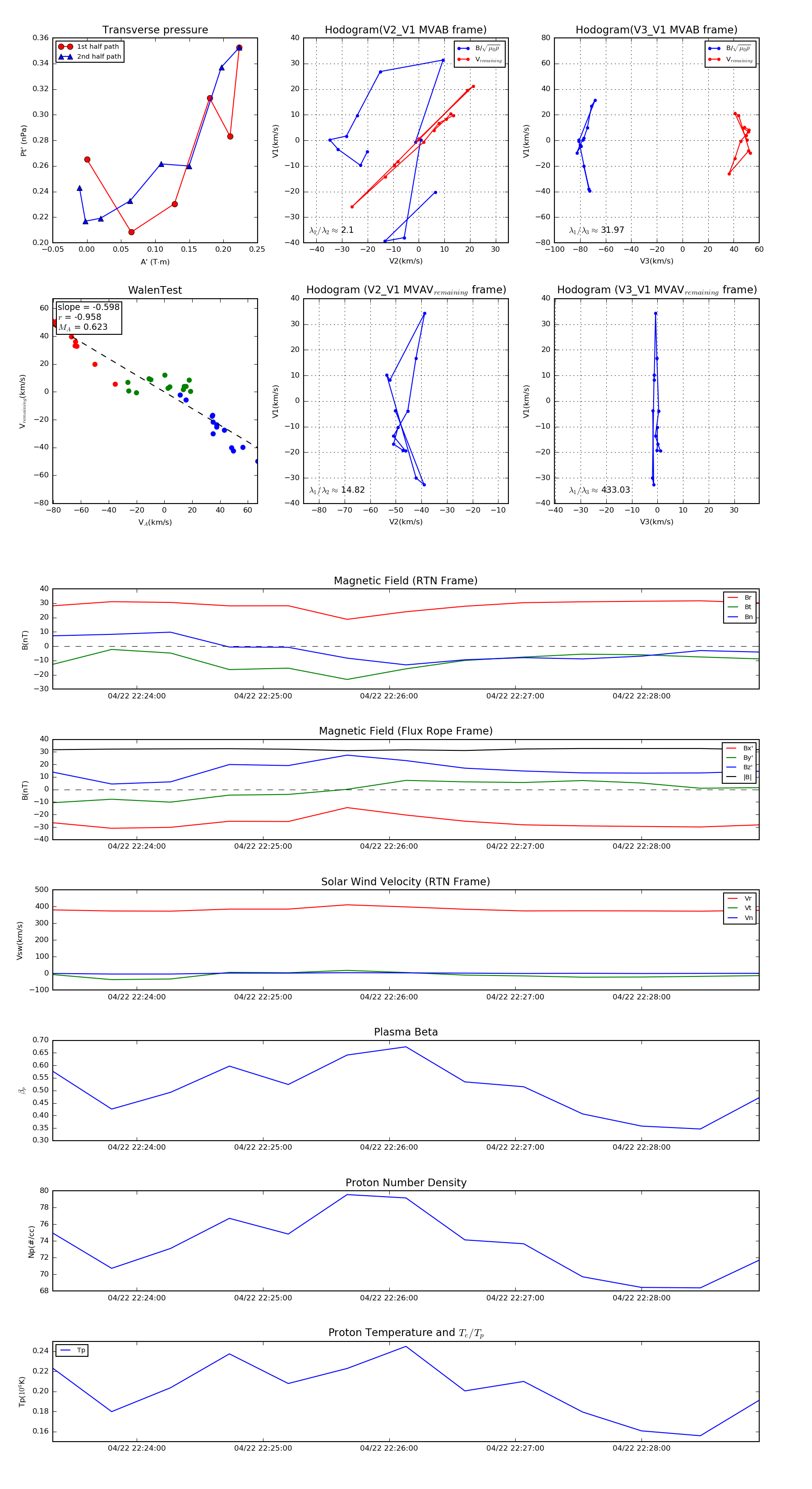
Flux Rope in 2021

Flux Rope Event 2021-04-22 22:23:20 ~ 2021-04-22 22:28:56 (337 seconds)


plot