HOME   LIST
‹–   –›

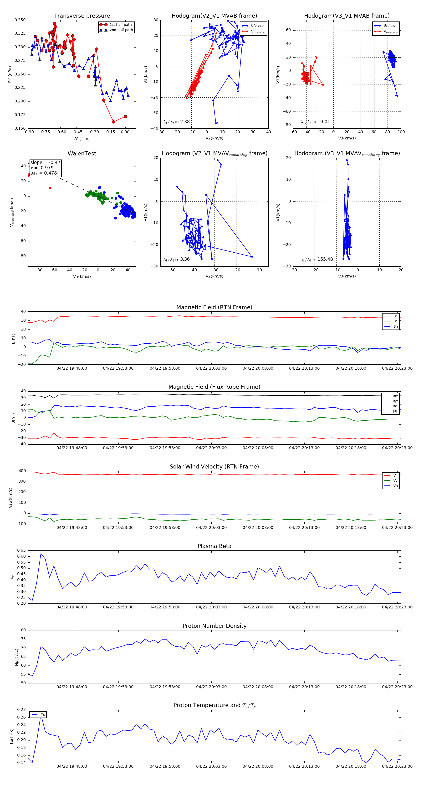
Flux Rope in 2021

Flux Rope Event 2021-04-22 19:43:16 ~ 2021-04-22 20:23:24 (2409 seconds)


plot