HOME   LIST
‹–   –›

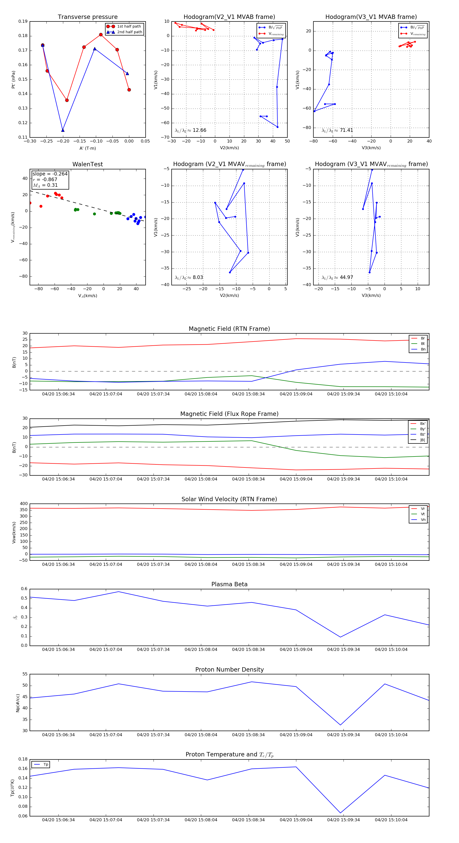
Flux Rope in 2021

Flux Rope Event 2021-04-20 15:06:16 ~ 2021-04-20 15:10:28 (253 seconds)


plot