HOME   LIST
‹–   –›

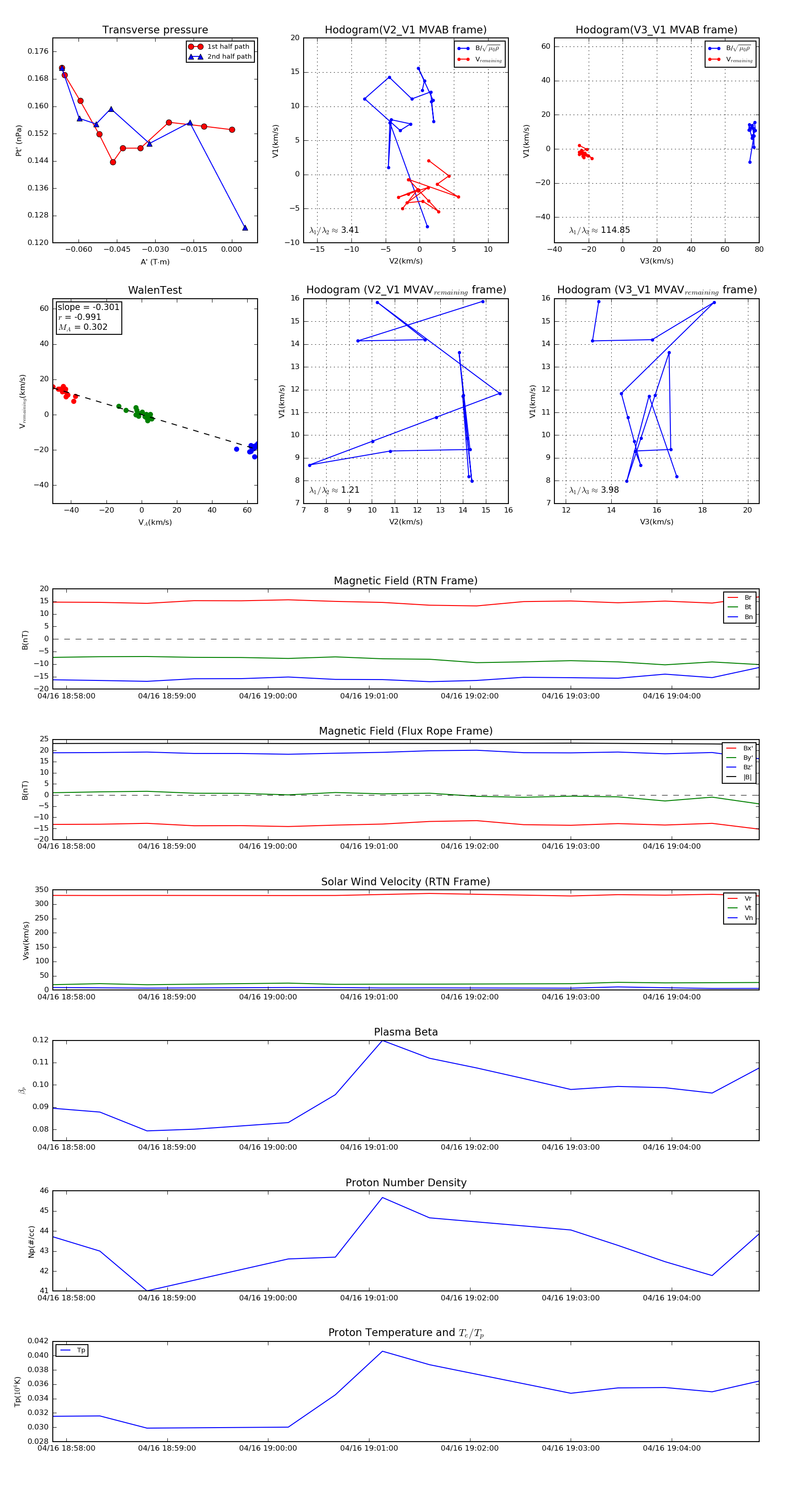
Flux Rope in 2021

Flux Rope Event 2021-04-16 18:57:52 ~ 2021-04-16 19:04:52 (421 seconds)


plot