HOME   LIST
‹–   –›

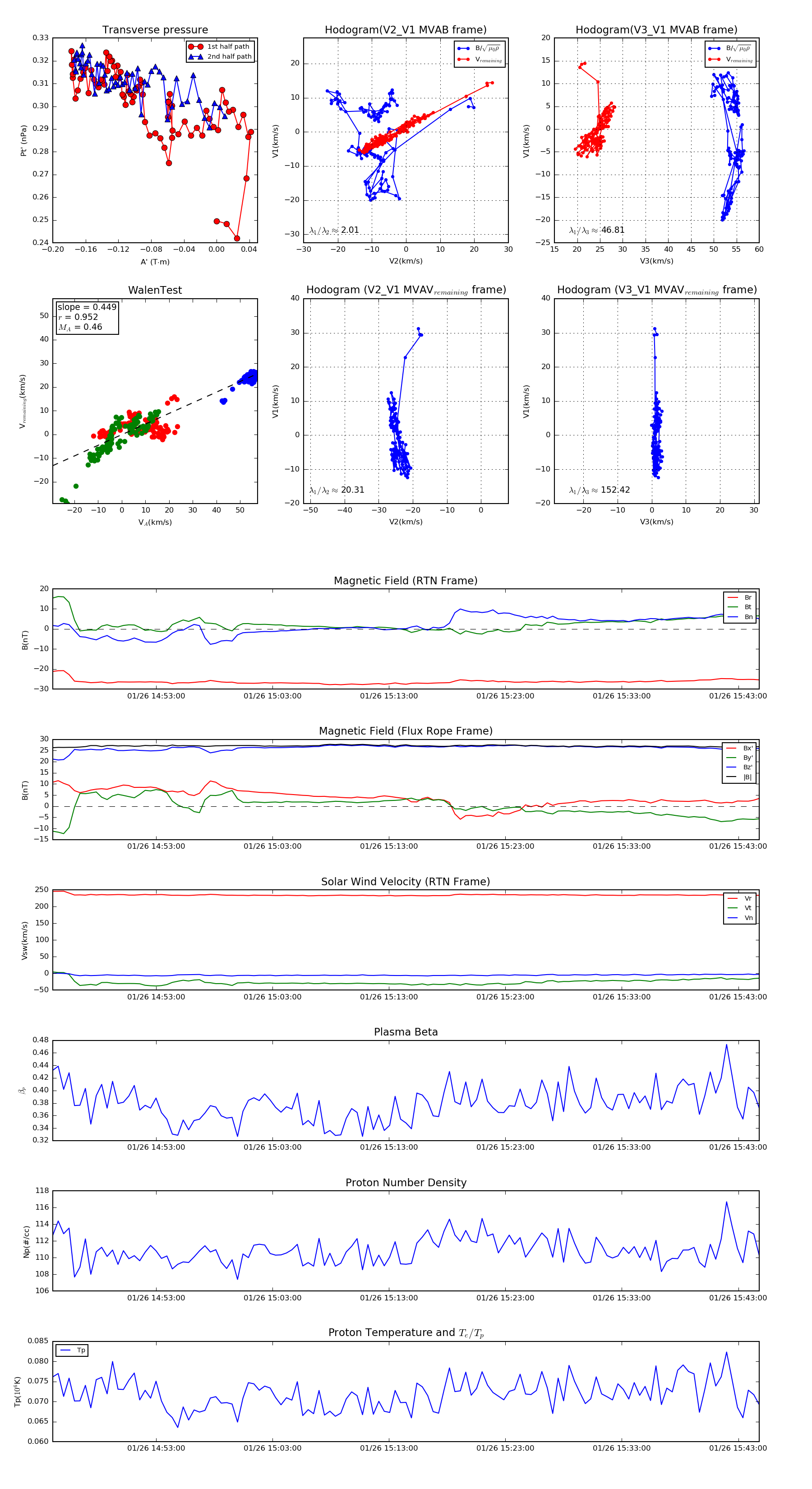
Flux Rope in 2021

Flux Rope Event 2021-01-26 14:44:08 ~ 2021-01-26 15:44:48 (3641 seconds)


plot