HOME   LIST
‹–   –›

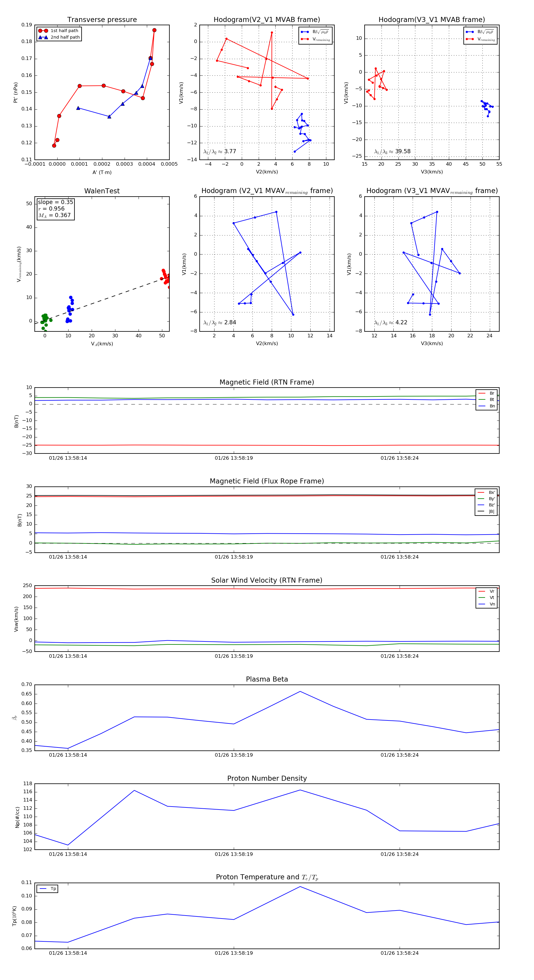
Flux Rope in 2021

Flux Rope Event 2021-01-26 13:58:13 ~ 2021-01-26 13:58:27 (15 seconds)


plot