HOME   LIST
‹–   –›

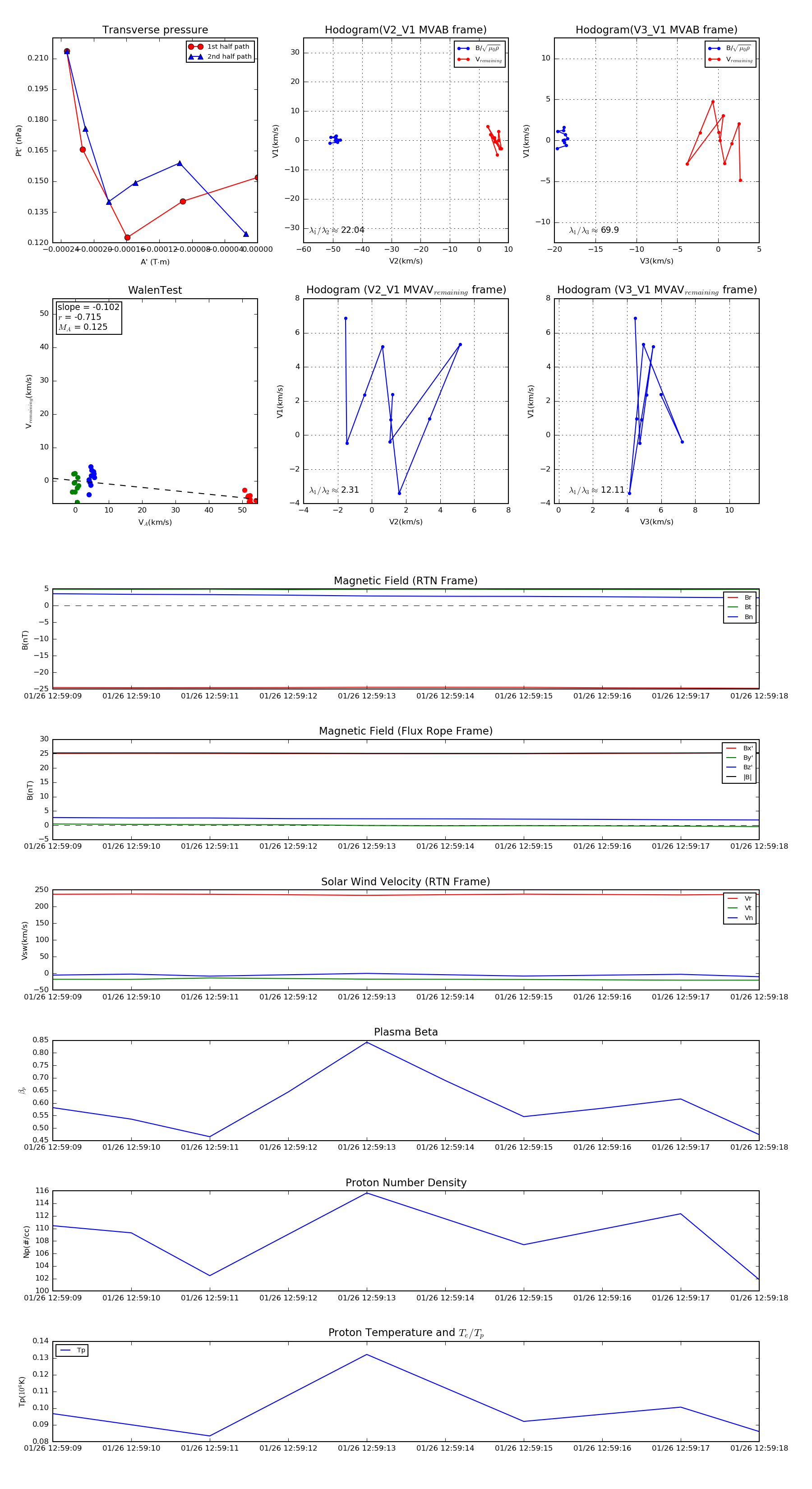
Flux Rope in 2021

Flux Rope Event 2021-01-26 12:59:09 ~ 2021-01-26 12:59:18 (10 seconds)


plot