HOME   LIST
‹–   –›

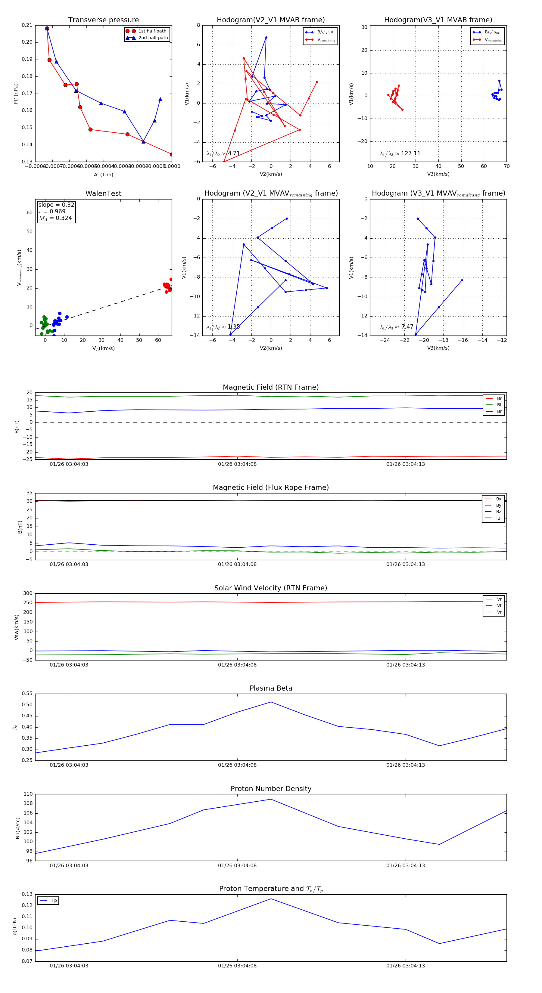
Flux Rope in 2021

Flux Rope Event 2021-01-26 03:04:02 ~ 2021-01-26 03:04:16 (15 seconds)


plot