HOME   LIST
‹–   –›

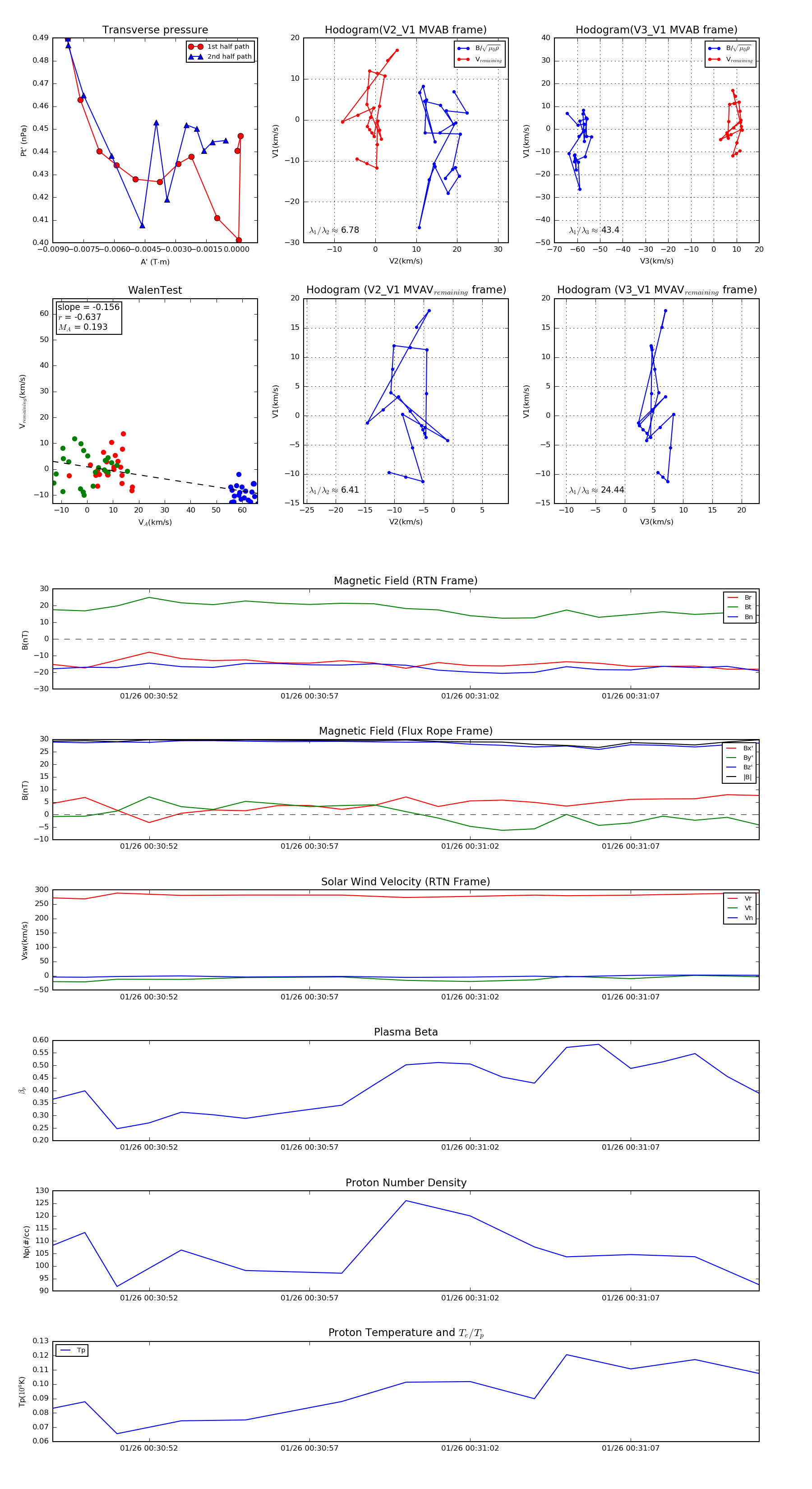
Flux Rope in 2021

Flux Rope Event 2021-01-26 00:30:49 ~ 2021-01-26 00:31:11 (23 seconds)


plot