HOME   LIST
‹–   –›

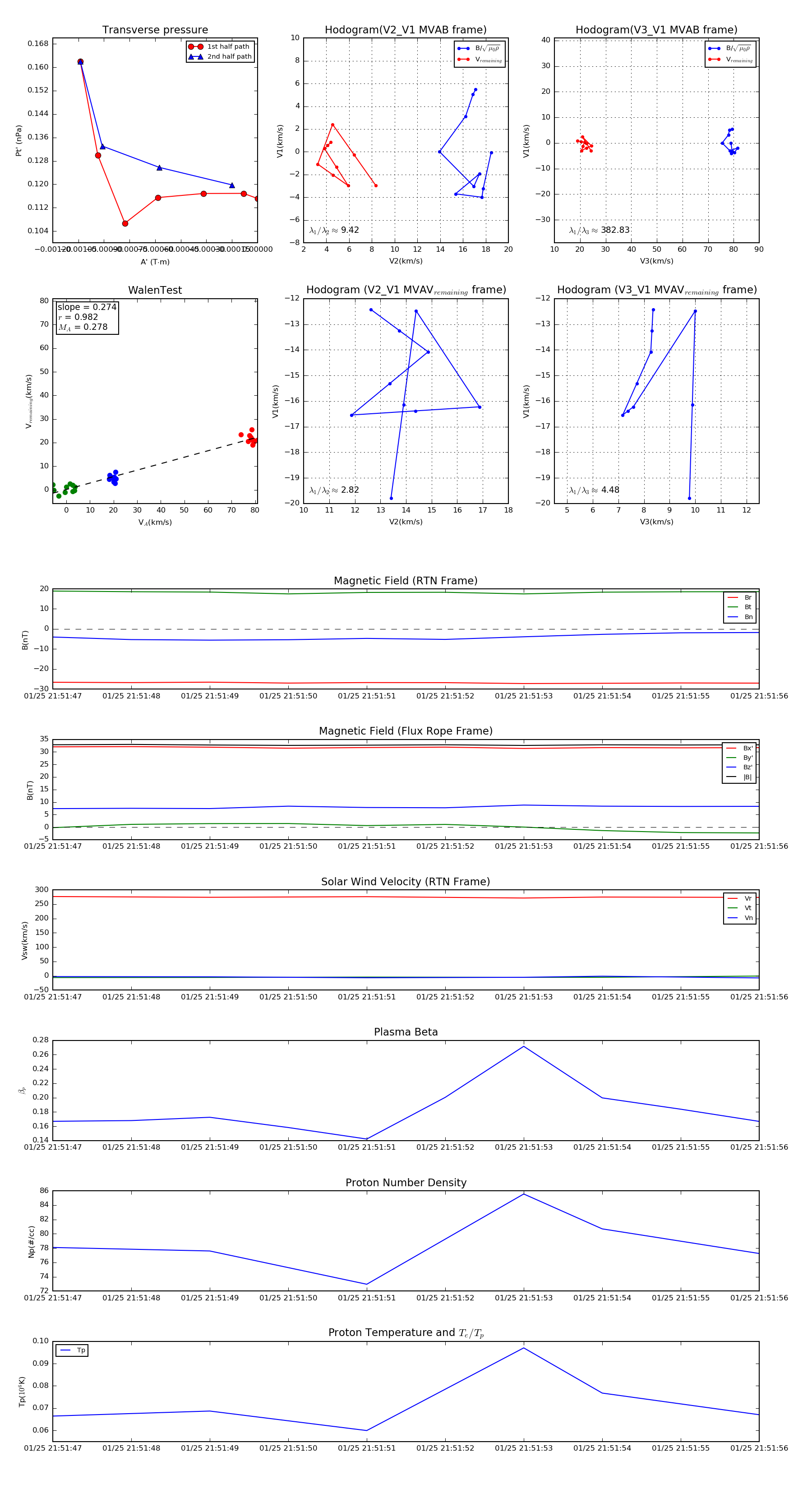
Flux Rope in 2021

Flux Rope Event 2021-01-25 21:51:47 ~ 2021-01-25 21:51:56 (10 seconds)


plot