HOME   LIST
‹–   –›

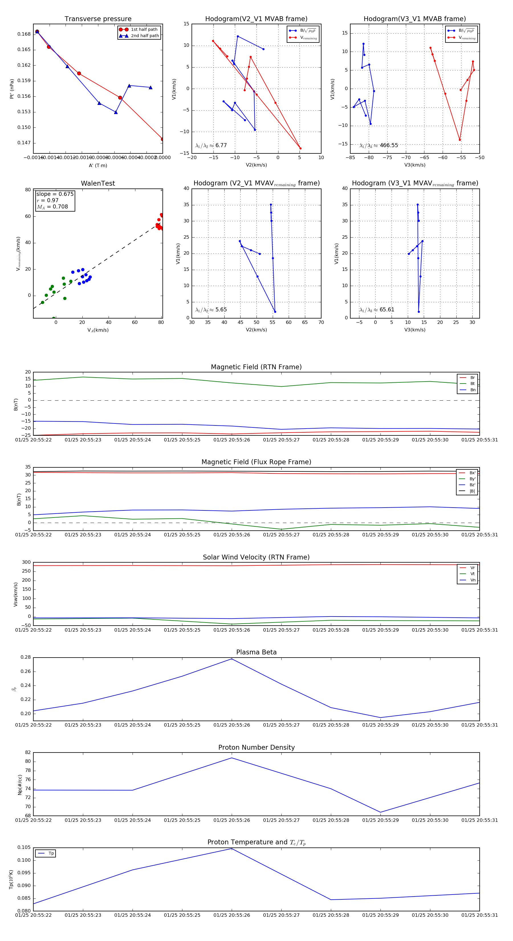
Flux Rope in 2021

Flux Rope Event 2021-01-25 20:55:22 ~ 2021-01-25 20:55:31 (10 seconds)


plot