HOME   LIST
‹–   –›

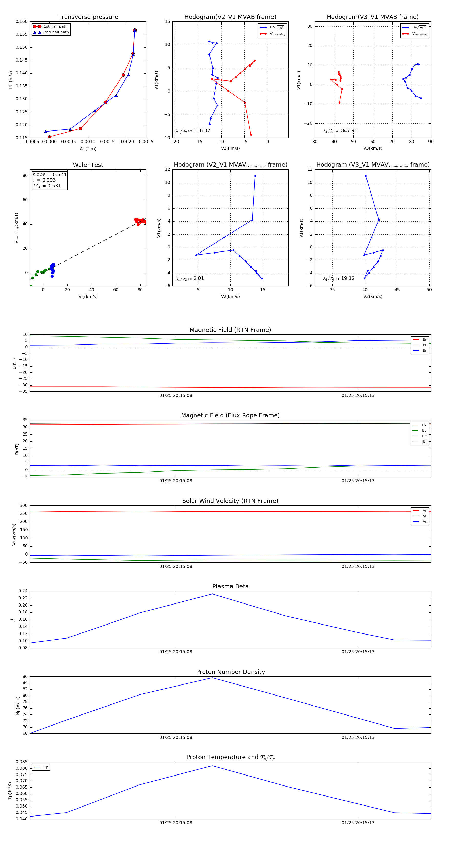
Flux Rope in 2021

Flux Rope Event 2021-01-25 20:15:04 ~ 2021-01-25 20:15:15 (12 seconds)


plot