HOME   LIST
‹–   –›

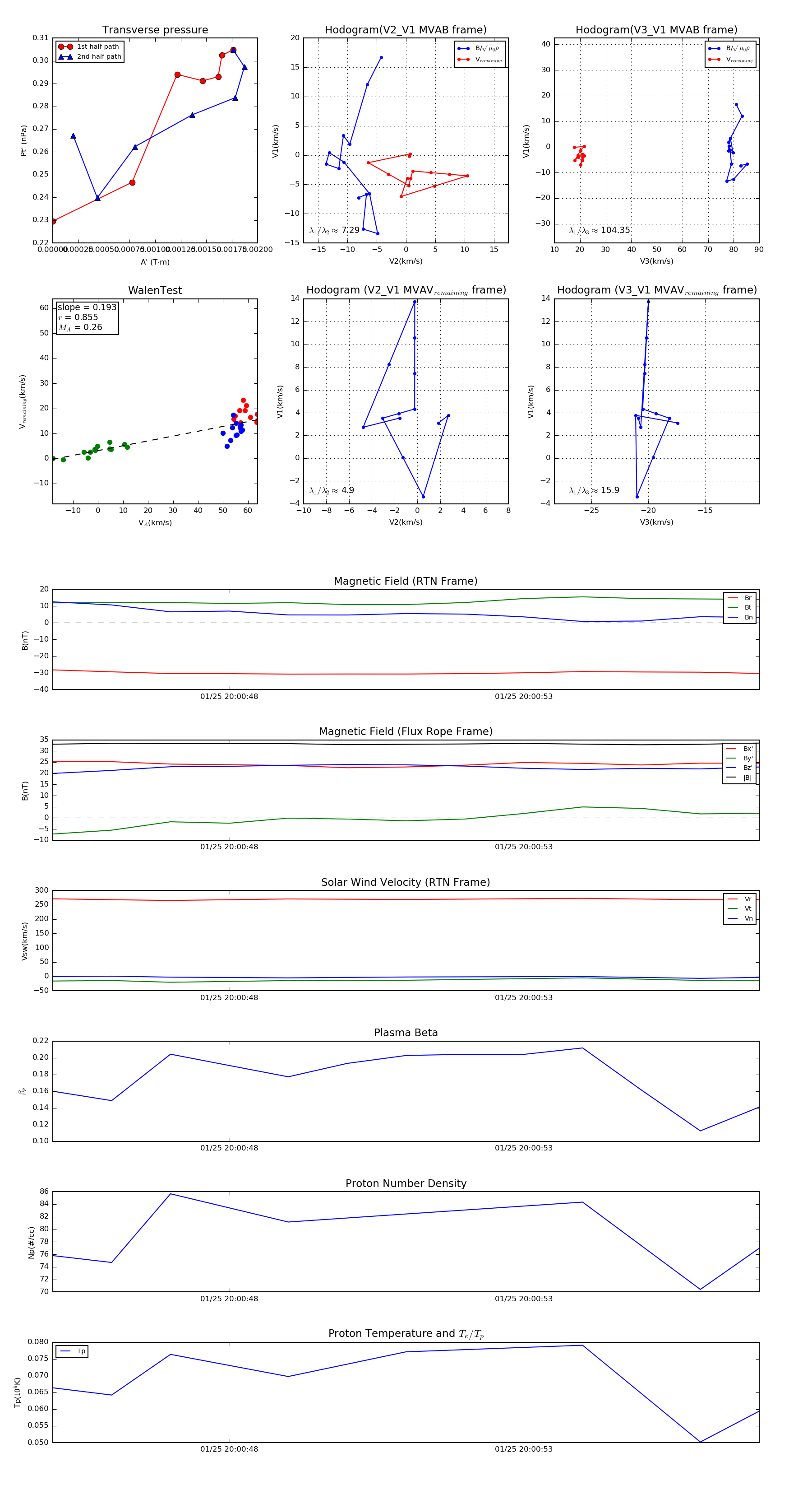
Flux Rope in 2021

Flux Rope Event 2021-01-25 20:00:45 ~ 2021-01-25 20:00:57 (13 seconds)


plot