HOME   LIST
‹–   –›

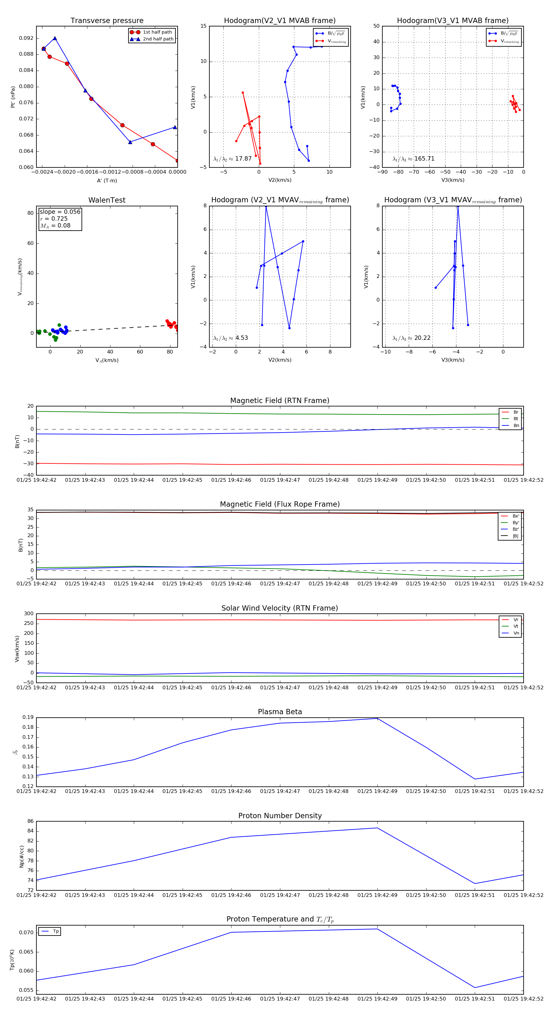
Flux Rope in 2021

Flux Rope Event 2021-01-25 19:42:42 ~ 2021-01-25 19:42:52 (11 seconds)


plot