HOME   LIST
‹–   –›

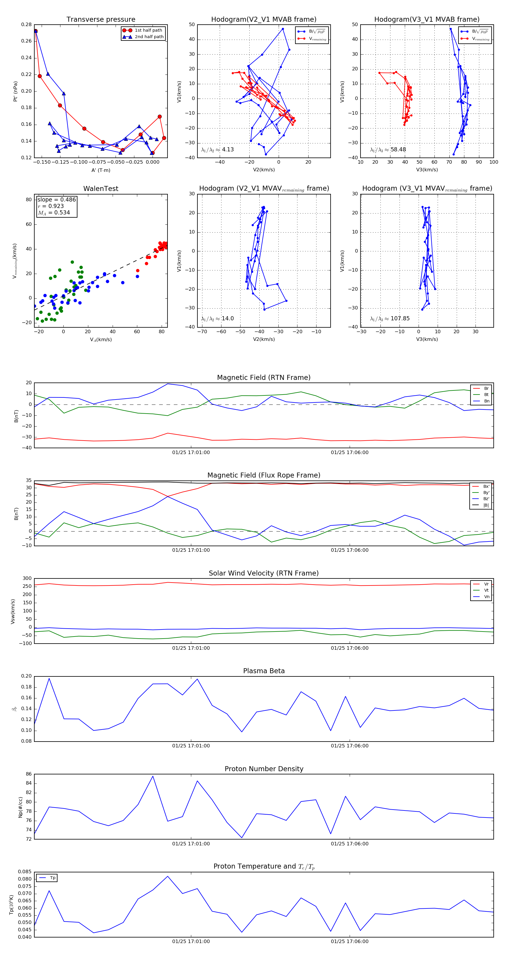
Flux Rope in 2021

Flux Rope Event 2021-01-25 16:56:04 ~ 2021-01-25 17:10:32 (869 seconds)


plot