HOME   LIST
‹–   –›

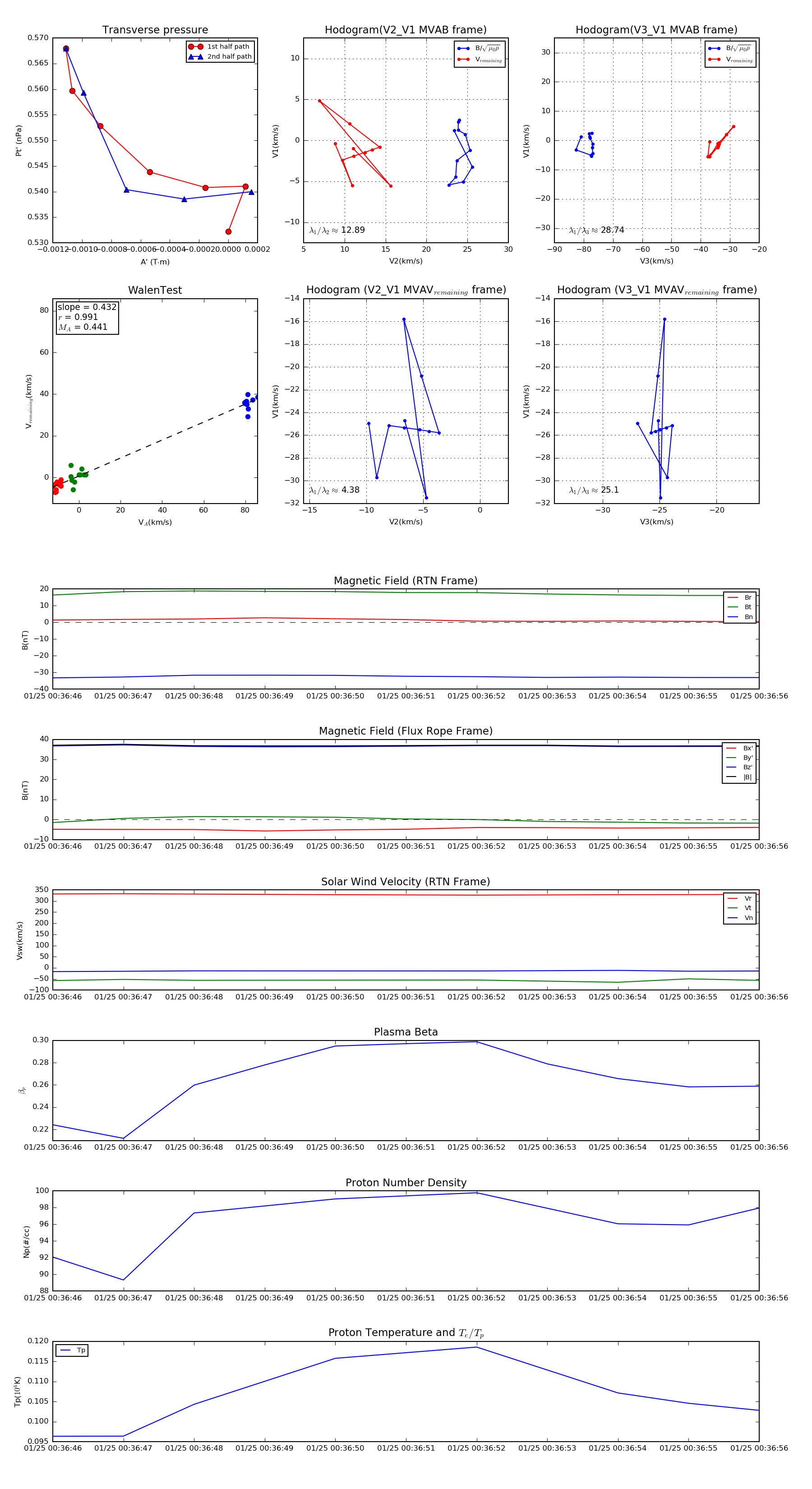
Flux Rope in 2021

Flux Rope Event 2021-01-25 00:36:46 ~ 2021-01-25 00:36:56 (11 seconds)


plot