HOME   LIST
‹–   –›

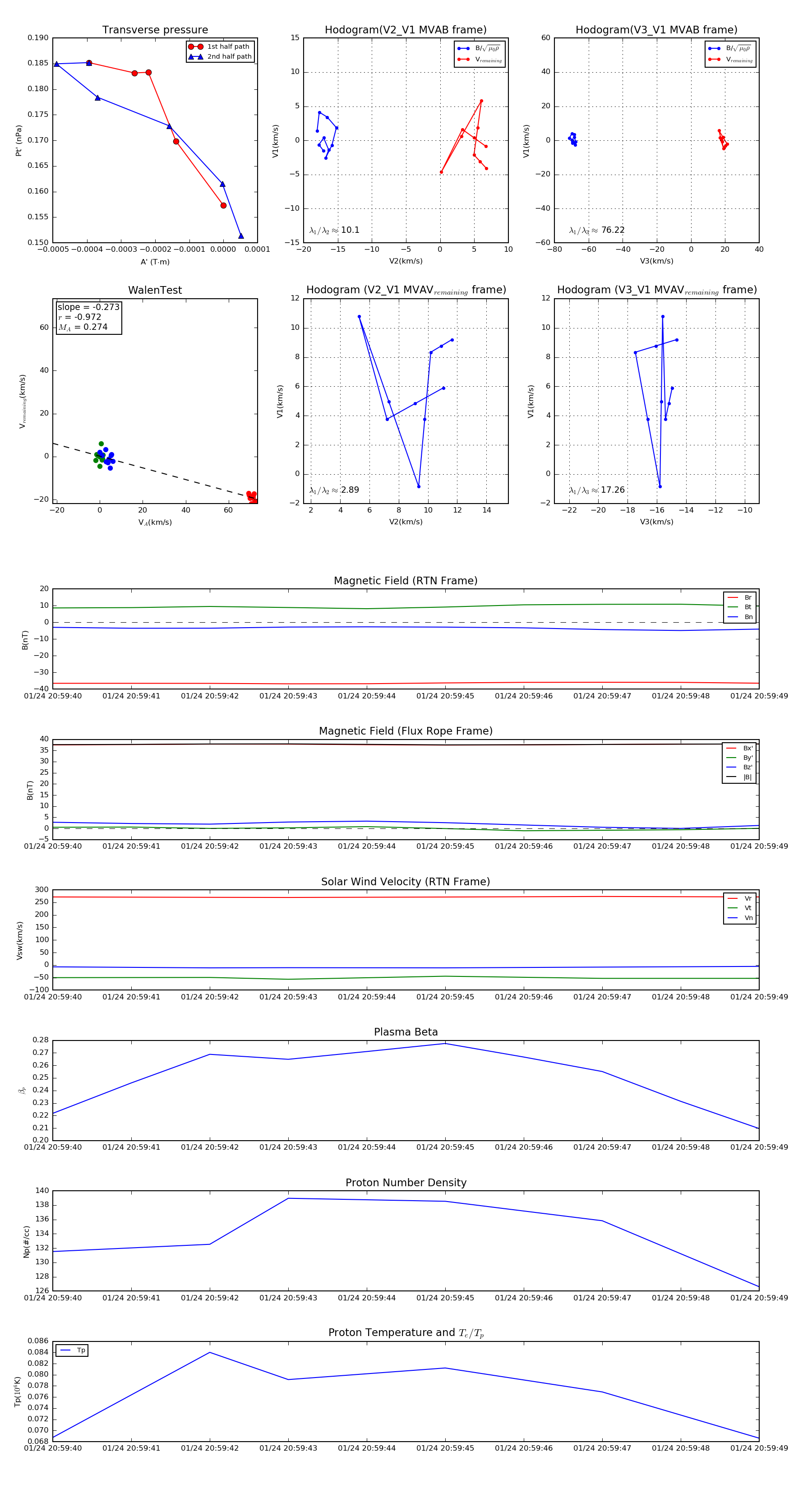
Flux Rope in 2021

Flux Rope Event 2021-01-24 20:59:40 ~ 2021-01-24 20:59:49 (10 seconds)


plot