HOME   LIST
‹–   –›

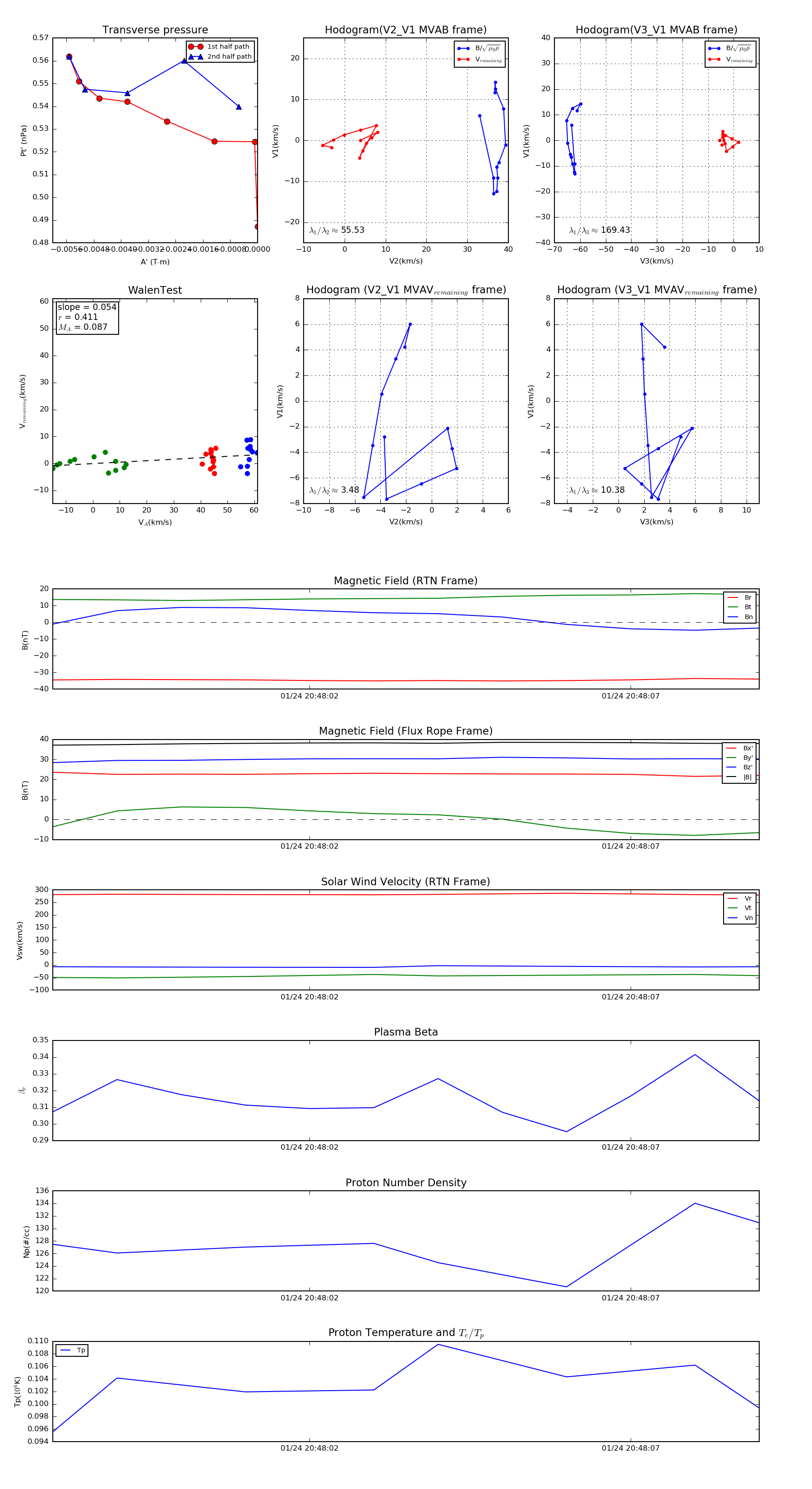
Flux Rope in 2021

Flux Rope Event 2021-01-24 20:47:58 ~ 2021-01-24 20:48:09 (12 seconds)


plot