HOME   LIST
‹–   –›

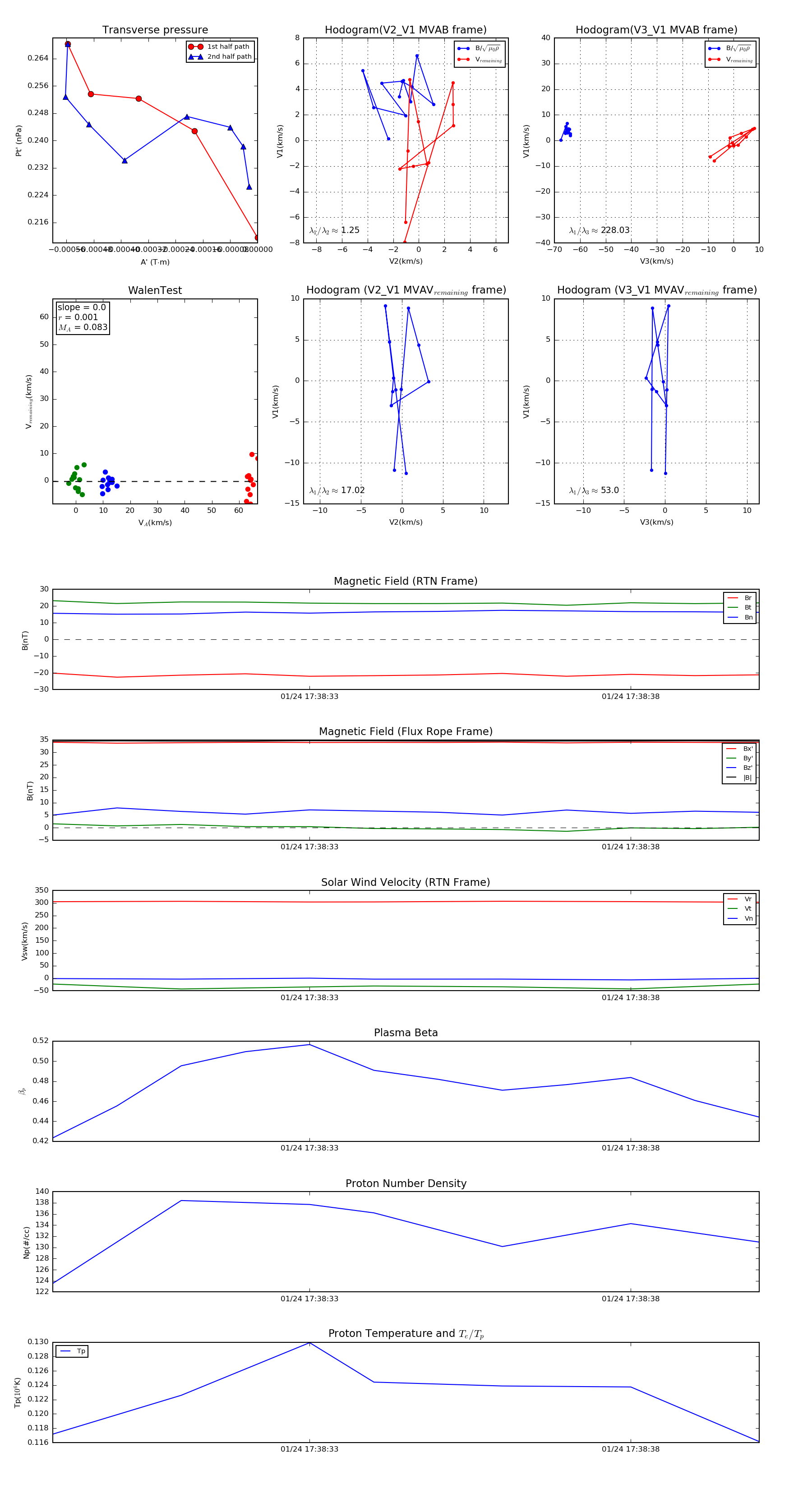
Flux Rope in 2021

Flux Rope Event 2021-01-24 17:38:29 ~ 2021-01-24 17:38:40 (12 seconds)


plot