HOME   LIST
‹–   –›

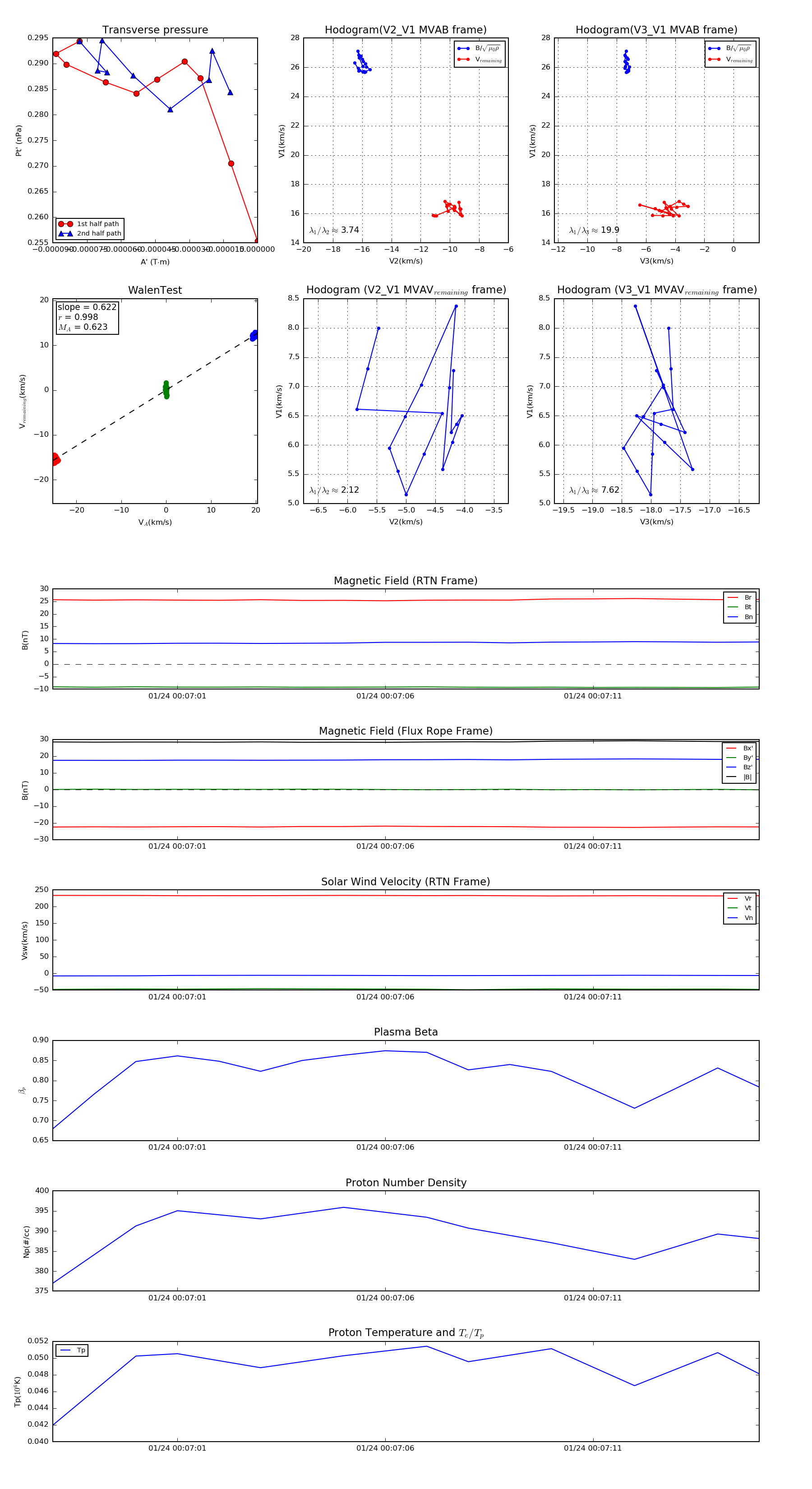
Flux Rope in 2021

Flux Rope Event 2021-01-24 00:06:58 ~ 2021-01-24 00:07:15 (18 seconds)


plot