HOME   LIST
‹–   –›

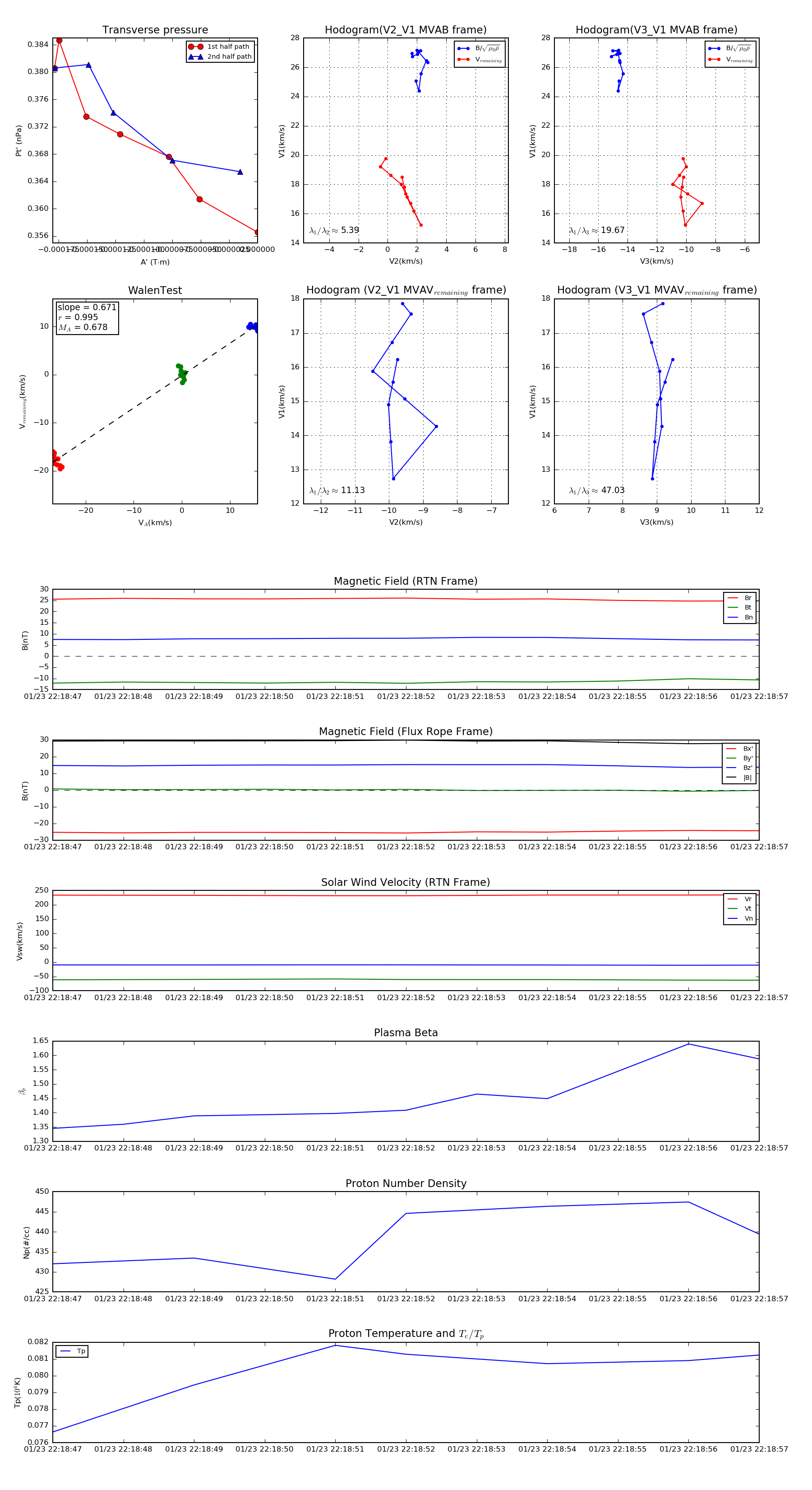
Flux Rope in 2021

Flux Rope Event 2021-01-23 22:18:47 ~ 2021-01-23 22:18:57 (11 seconds)


plot