HOME   LIST
‹–   –›

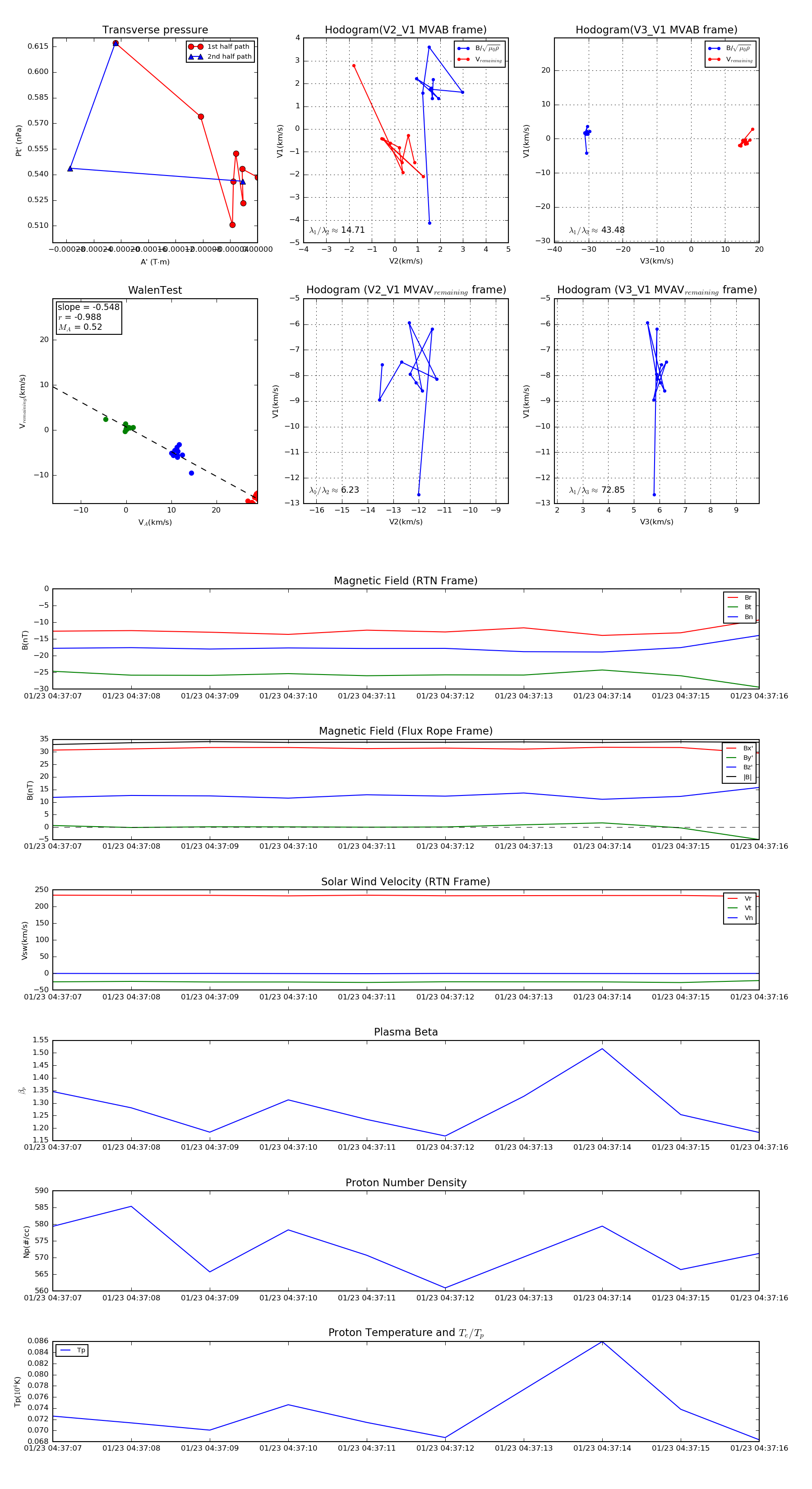
Flux Rope in 2021

Flux Rope Event 2021-01-23 04:37:07 ~ 2021-01-23 04:37:16 (10 seconds)


plot