HOME   LIST
‹–   –›

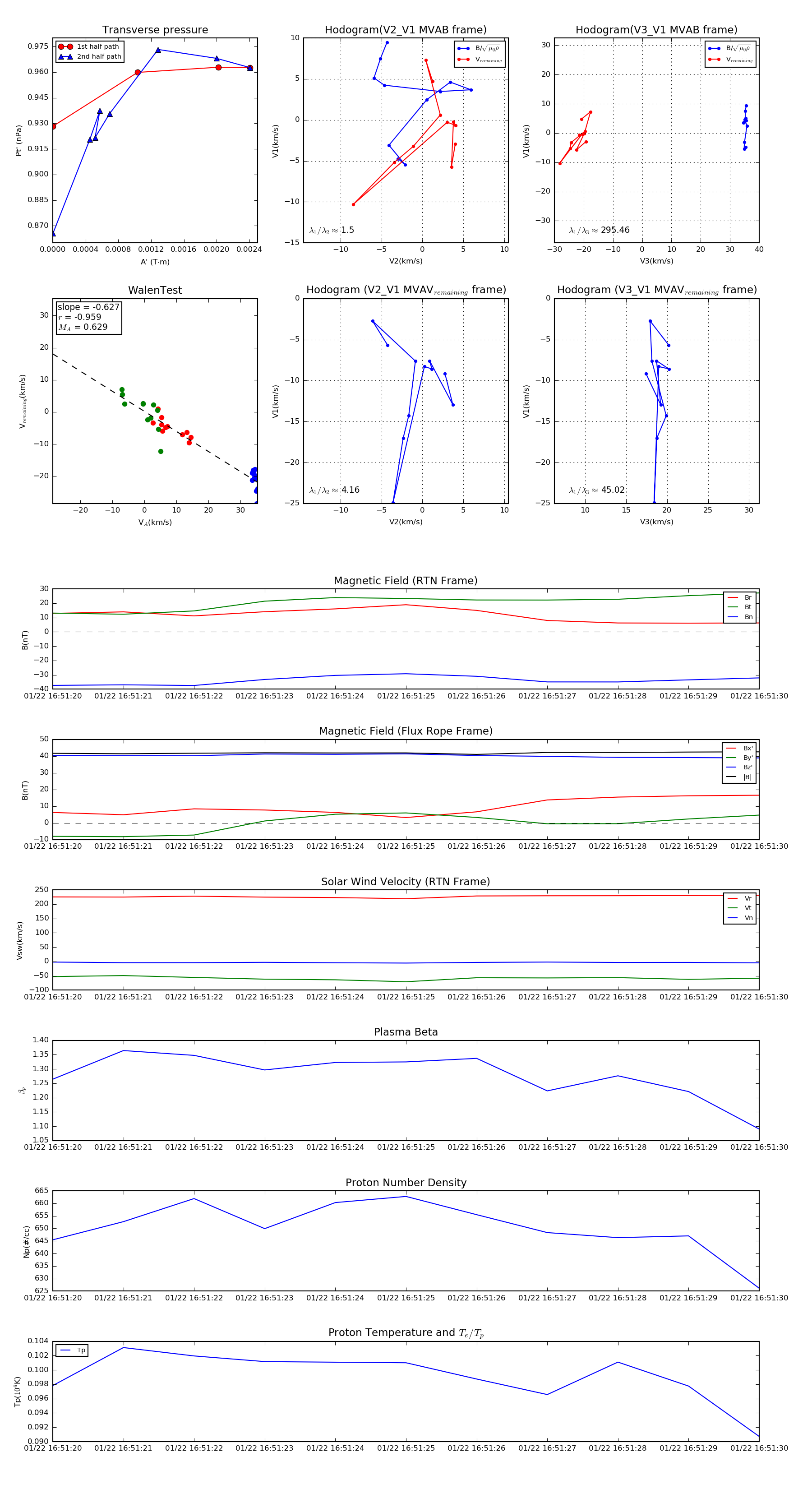
Flux Rope in 2021

Flux Rope Event 2021-01-22 16:51:20 ~ 2021-01-22 16:51:30 (11 seconds)


plot