HOME   LIST
‹–   –›

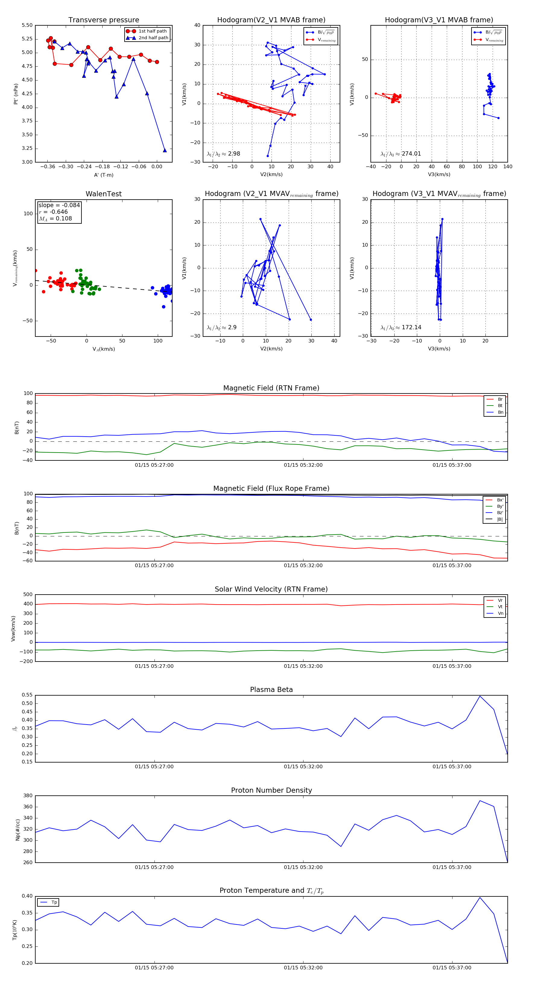
Flux Rope in 2021

Flux Rope Event 2021-01-15 05:23:00 ~ 2021-01-15 05:38:52 (953 seconds)


plot