HOME   LIST
‹–   –›

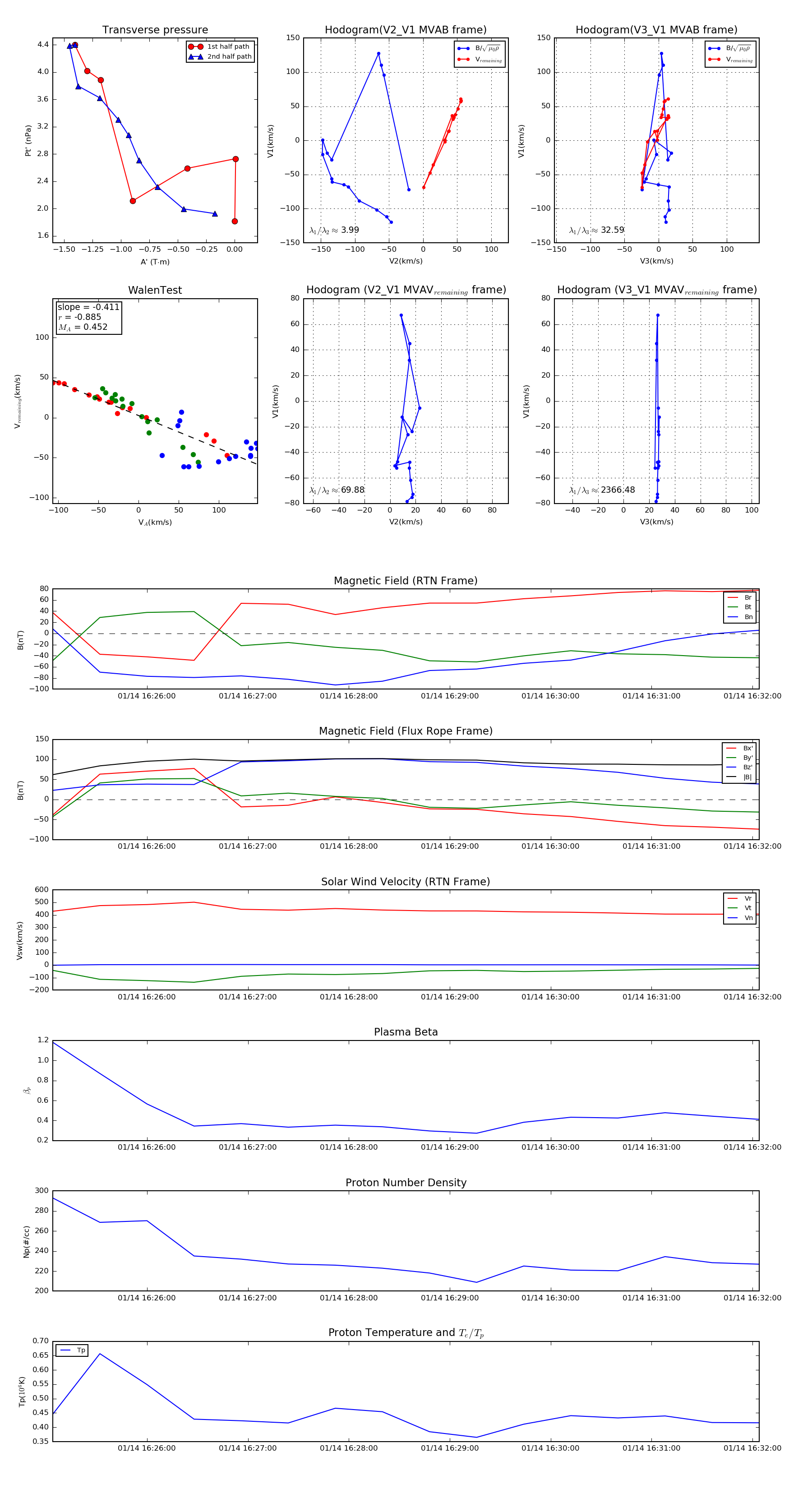
Flux Rope in 2021

Flux Rope Event 2021-01-14 16:25:04 ~ 2021-01-14 16:32:04 (421 seconds)


plot