HOME   LIST
‹–   –›

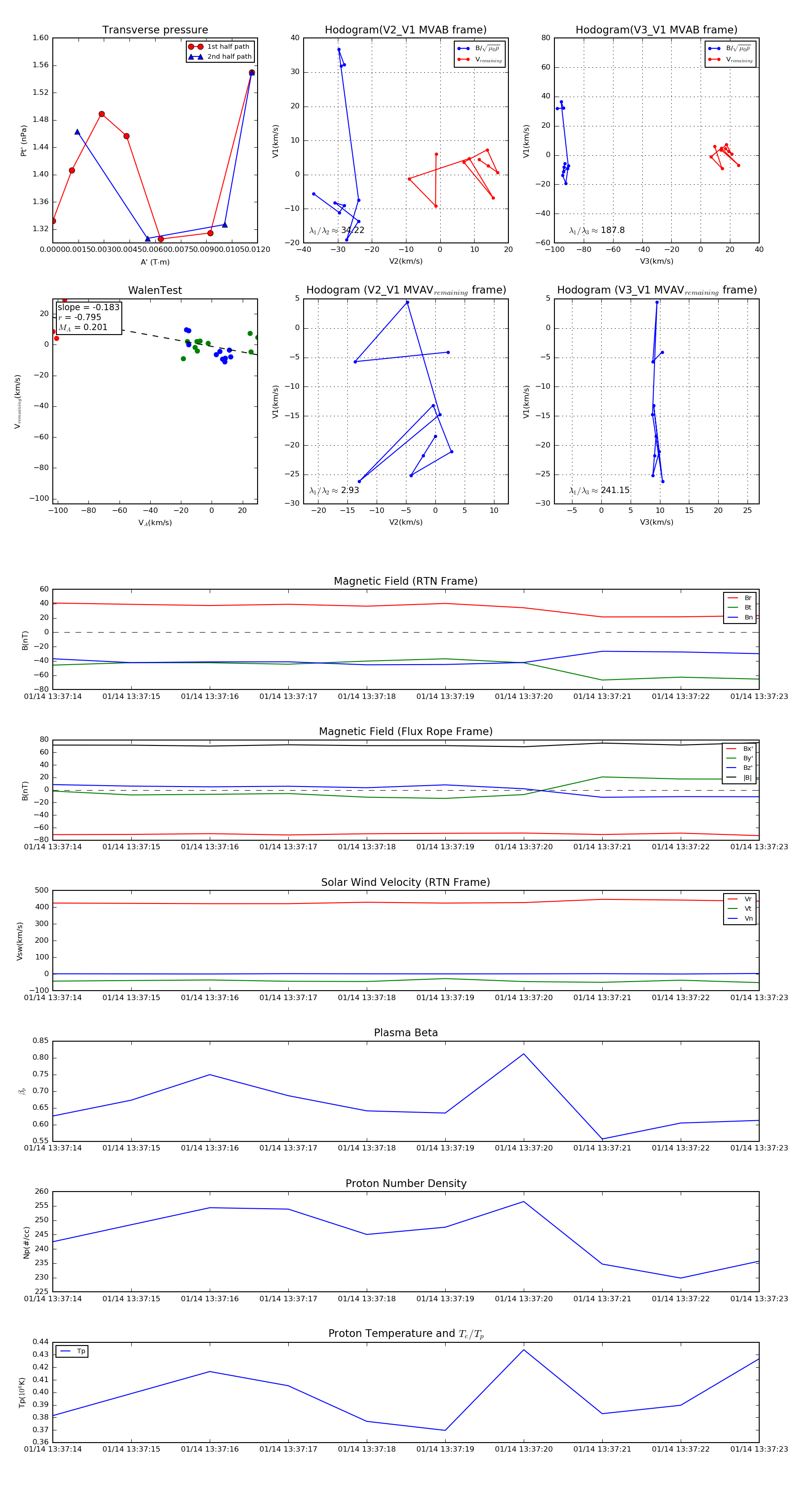
Flux Rope in 2021

Flux Rope Event 2021-01-14 13:37:14 ~ 2021-01-14 13:37:23 (10 seconds)


plot