HOME   LIST
‹–   –›

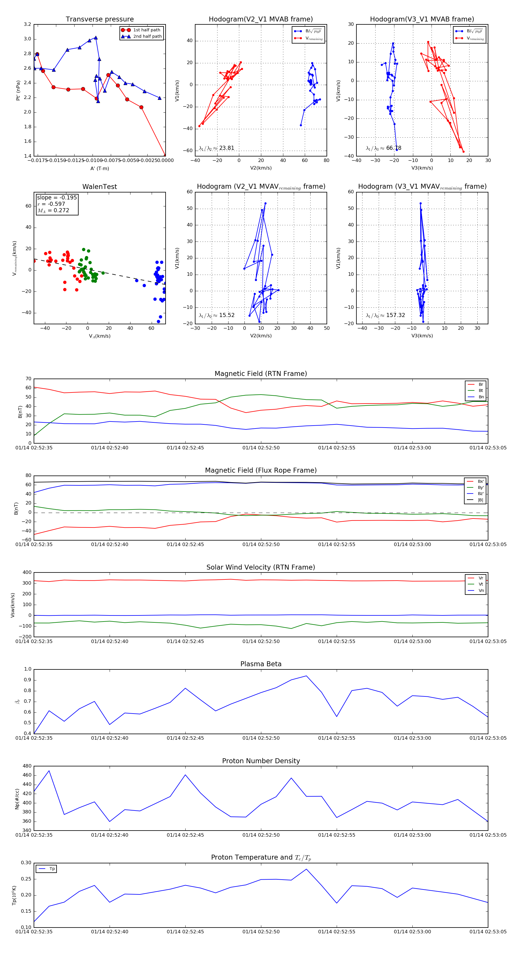
Flux Rope in 2021

Flux Rope Event 2021-01-14 02:52:35 ~ 2021-01-14 02:53:05 (31 seconds)


plot