HOME   LIST
‹–   –›

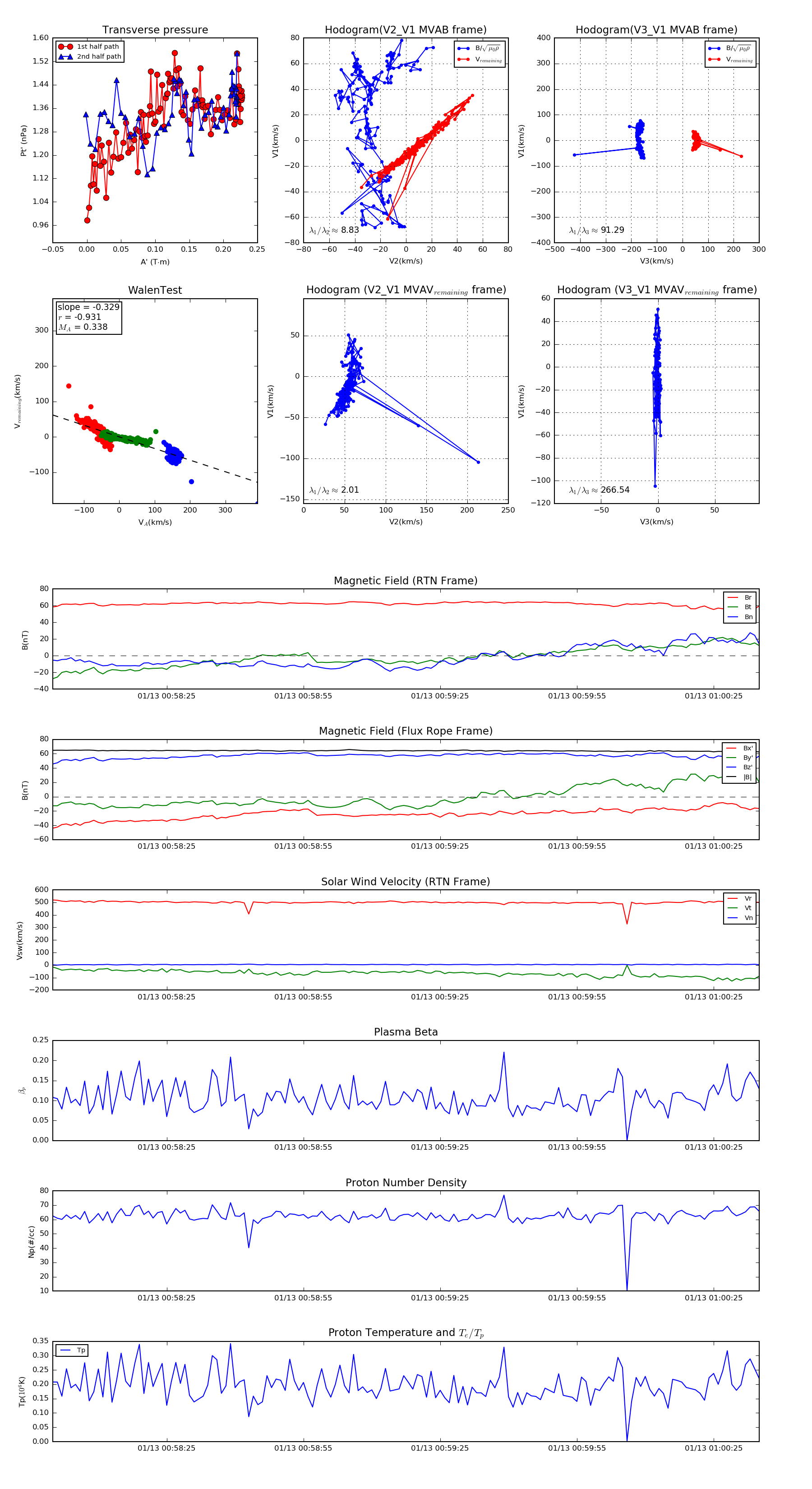
Flux Rope in 2021

Flux Rope Event 2021-01-13 00:58:00 ~ 2021-01-13 01:00:35 (156 seconds)


plot