HOME   LIST
‹–   –›

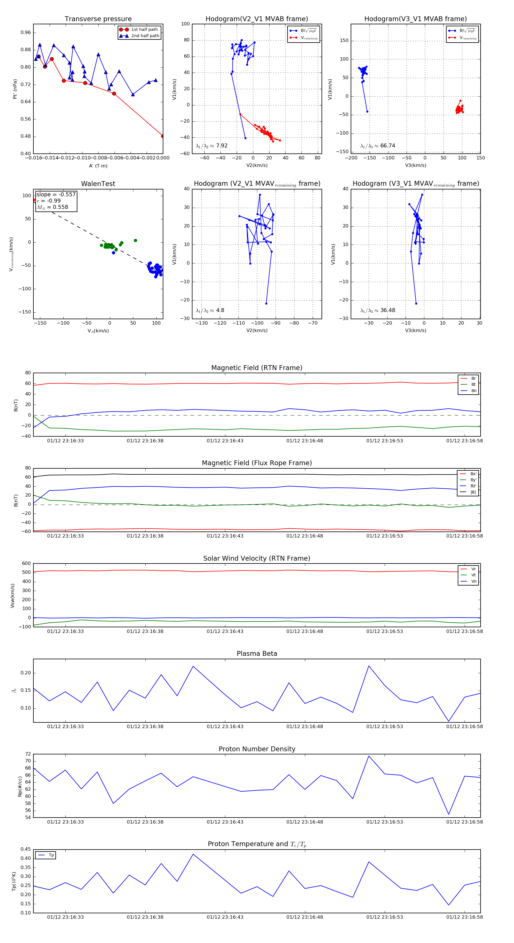
Flux Rope in 2021

Flux Rope Event 2021-01-12 23:16:31 ~ 2021-01-12 23:16:59 (29 seconds)


plot