HOME   LIST
‹–   –›

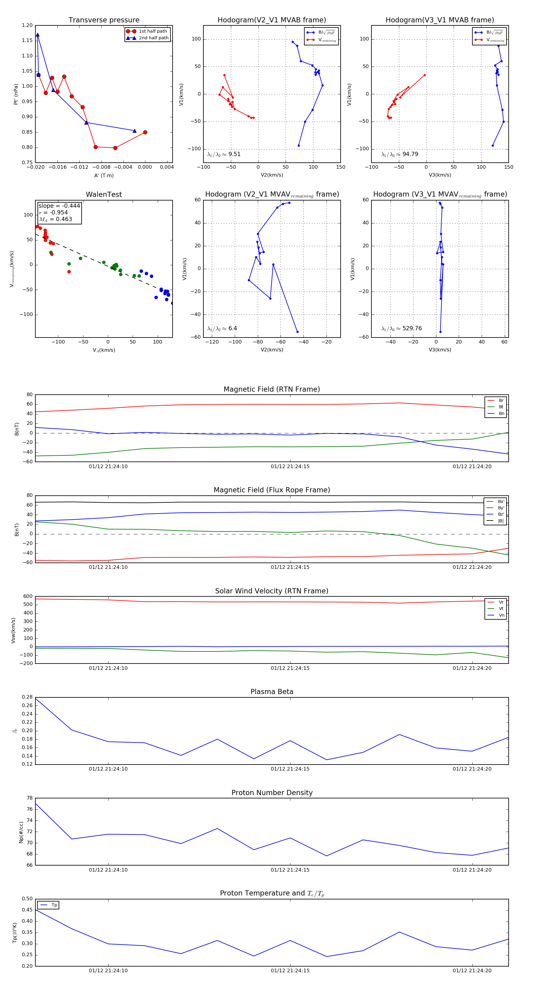
Flux Rope in 2021

Flux Rope Event 2021-01-12 21:24:08 ~ 2021-01-12 21:24:21 (14 seconds)


plot