HOME   LIST
‹–   –›

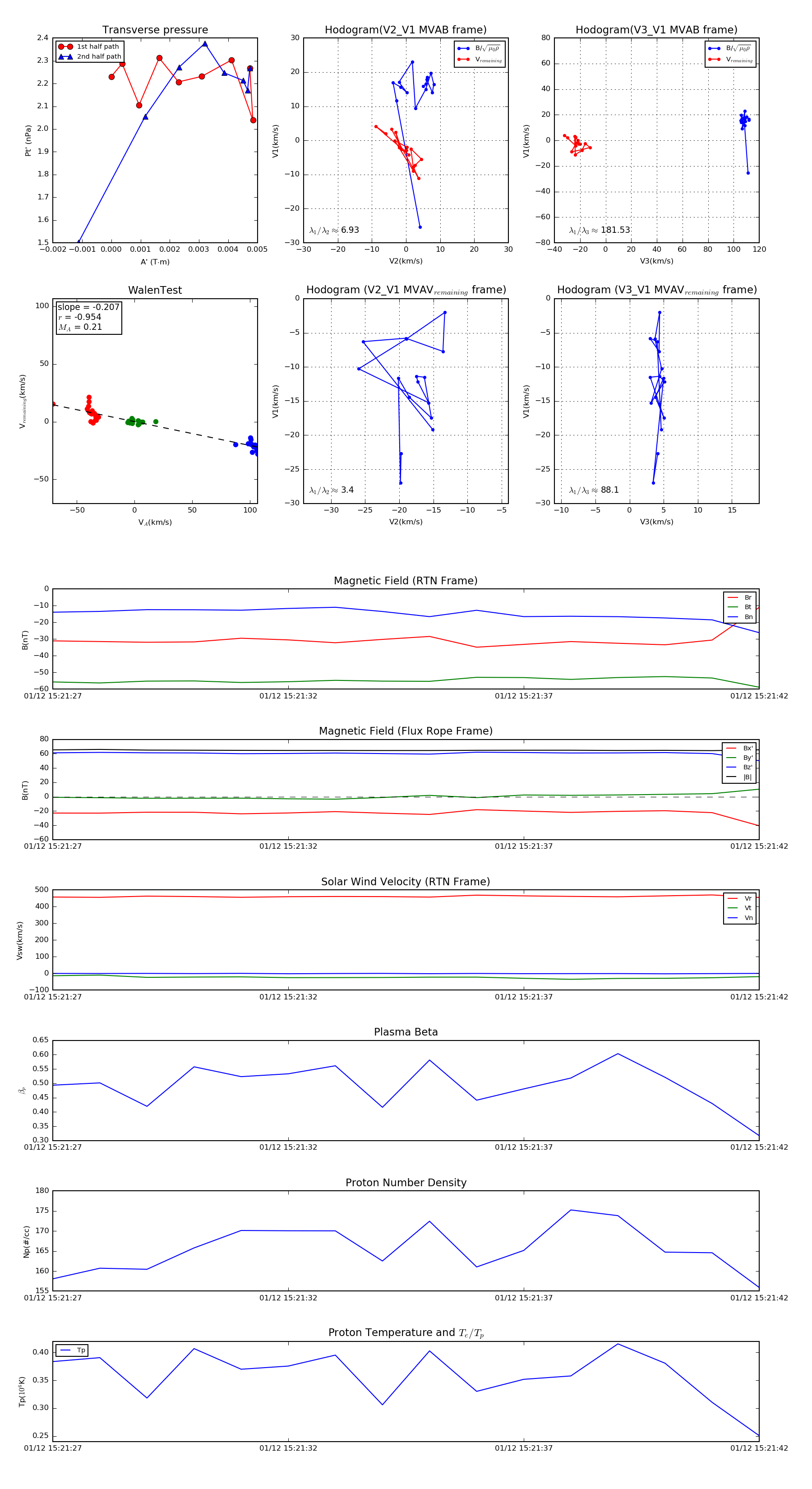
Flux Rope in 2021

Flux Rope Event 2021-01-12 15:21:27 ~ 2021-01-12 15:21:42 (16 seconds)


plot