HOME   LIST
‹–   –›

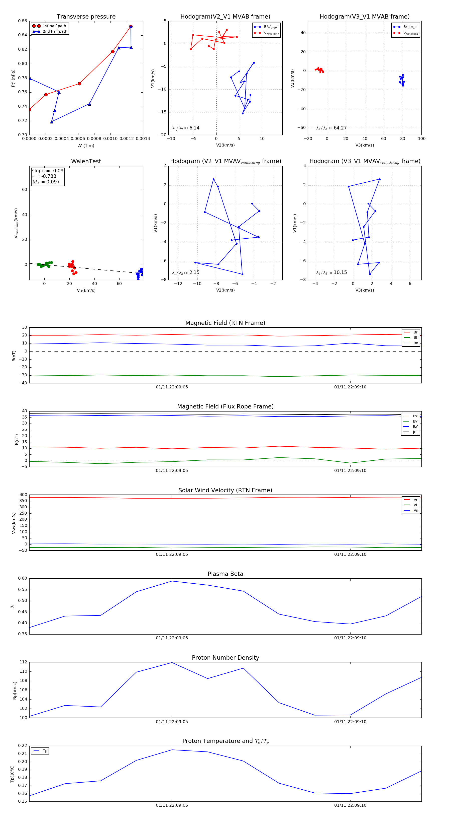
Flux Rope in 2021

Flux Rope Event 2021-01-11 22:09:01 ~ 2021-01-11 22:09:12 (12 seconds)


plot