HOME   LIST
‹–   –›

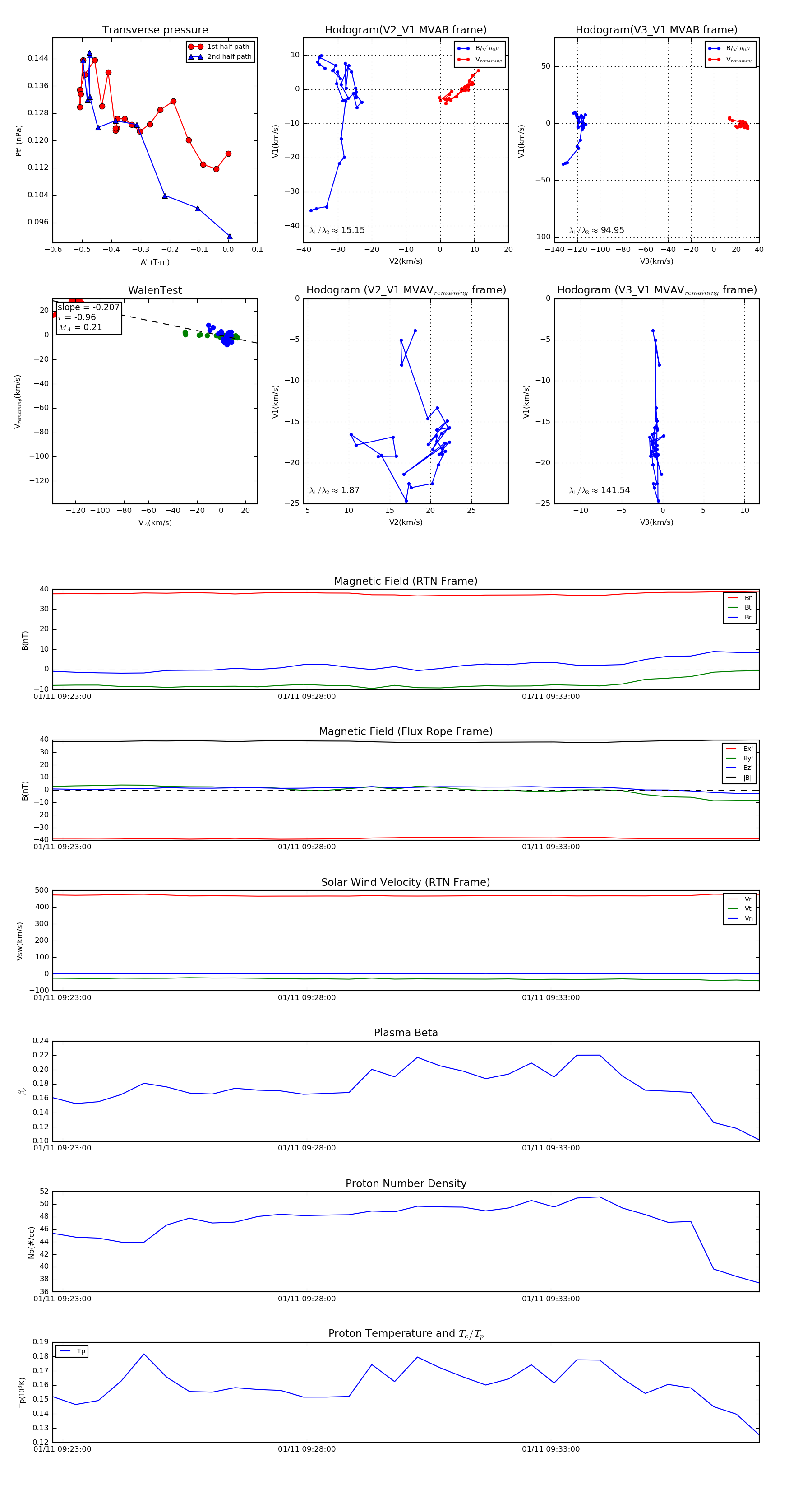
Flux Rope in 2021

Flux Rope Event 2021-01-11 09:22:48 ~ 2021-01-11 09:37:16 (869 seconds)


plot