HOME   LIST
‹–   –›

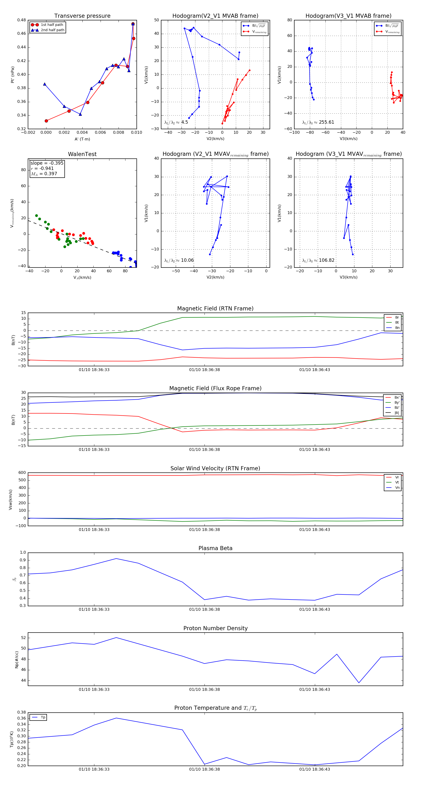
Flux Rope in 2021

Flux Rope Event 2021-01-10 18:36:30 ~ 2021-01-10 18:36:47 (18 seconds)


plot