HOME   LIST
‹–   –›

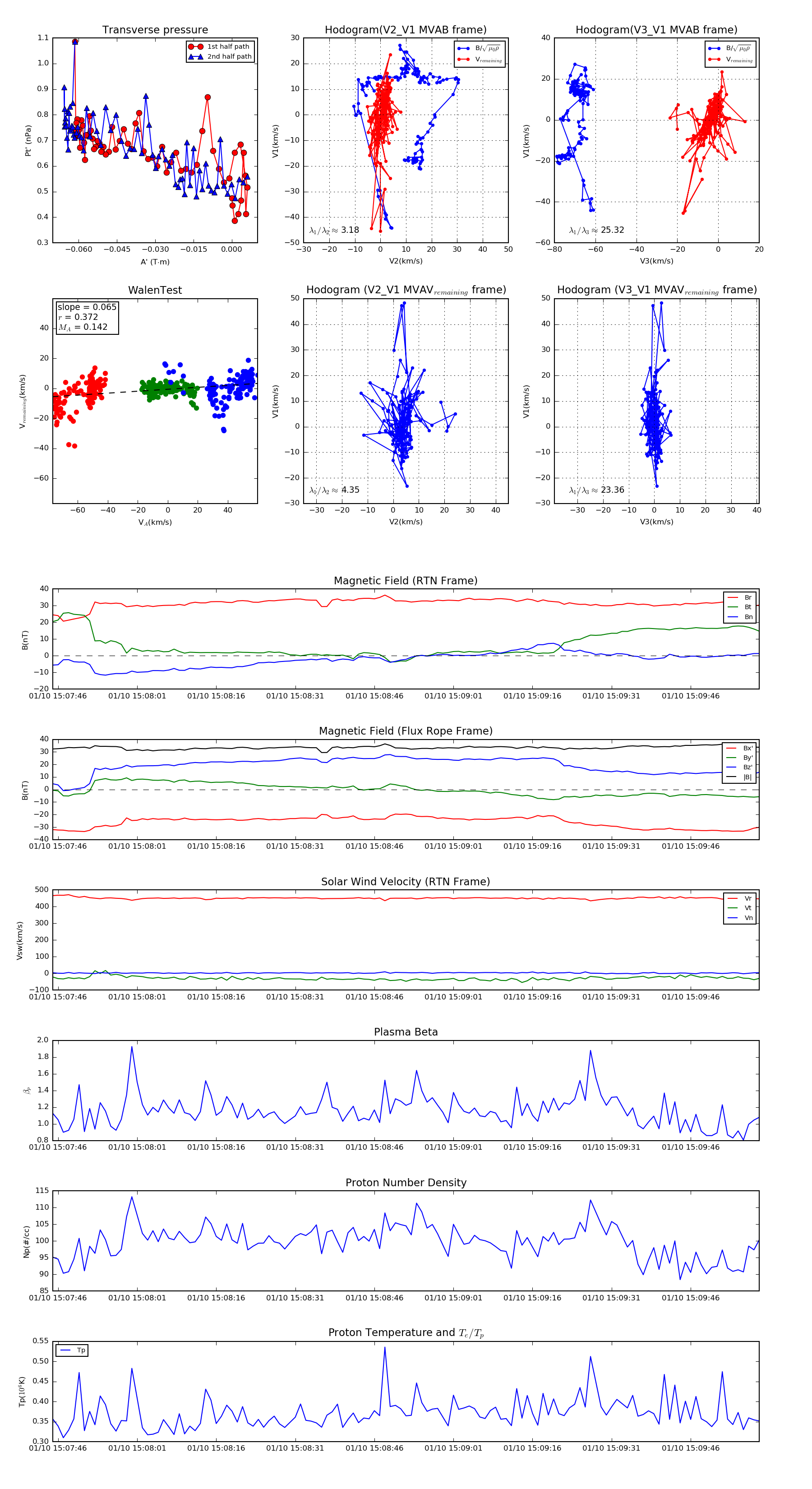
Flux Rope in 2021

Flux Rope Event 2021-01-10 15:07:45 ~ 2021-01-10 15:09:59 (135 seconds)


plot