HOME   LIST
‹–   –›

Flux Rope in 2021

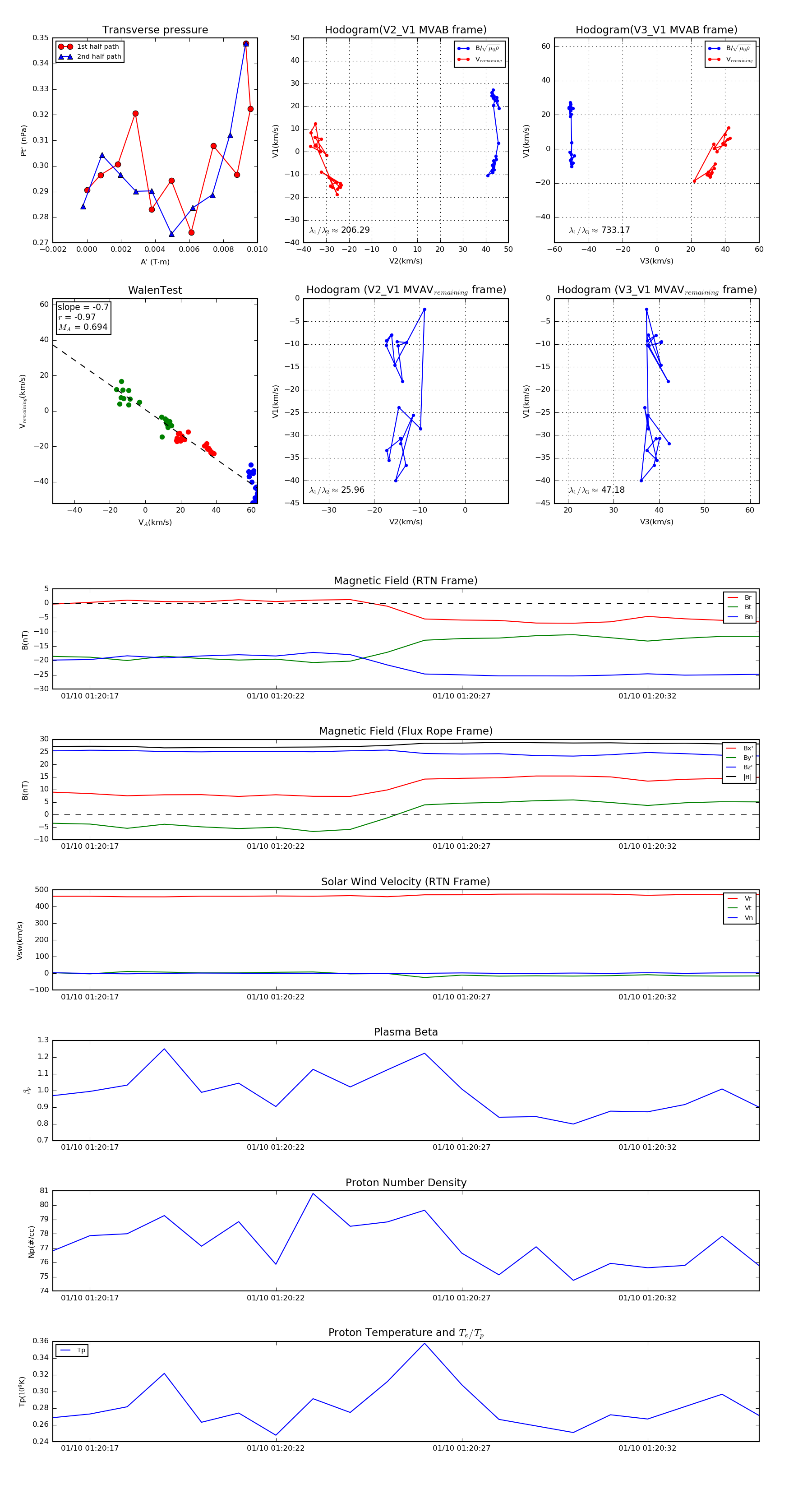
Flux Rope Event 2021-01-10 01:20:16 ~ 2021-01-10 01:20:35 (20 seconds)


plot