HOME   LIST
‹–   –›

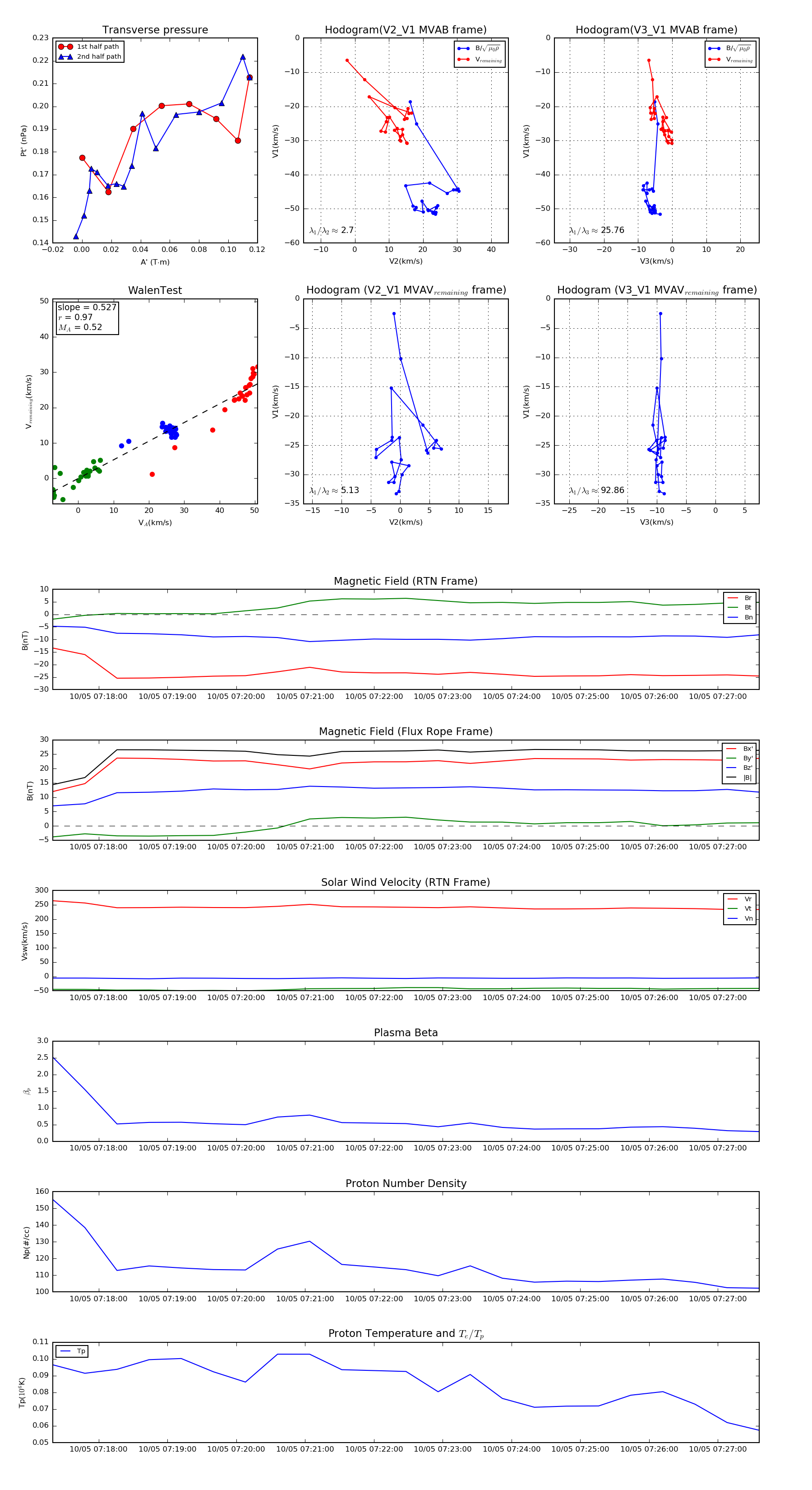
Flux Rope in 2020

Flux Rope Event 2020-10-05 07:17:20 ~ 2020-10-05 07:27:36 (617 seconds)


plot