HOME   LIST
‹–   –›

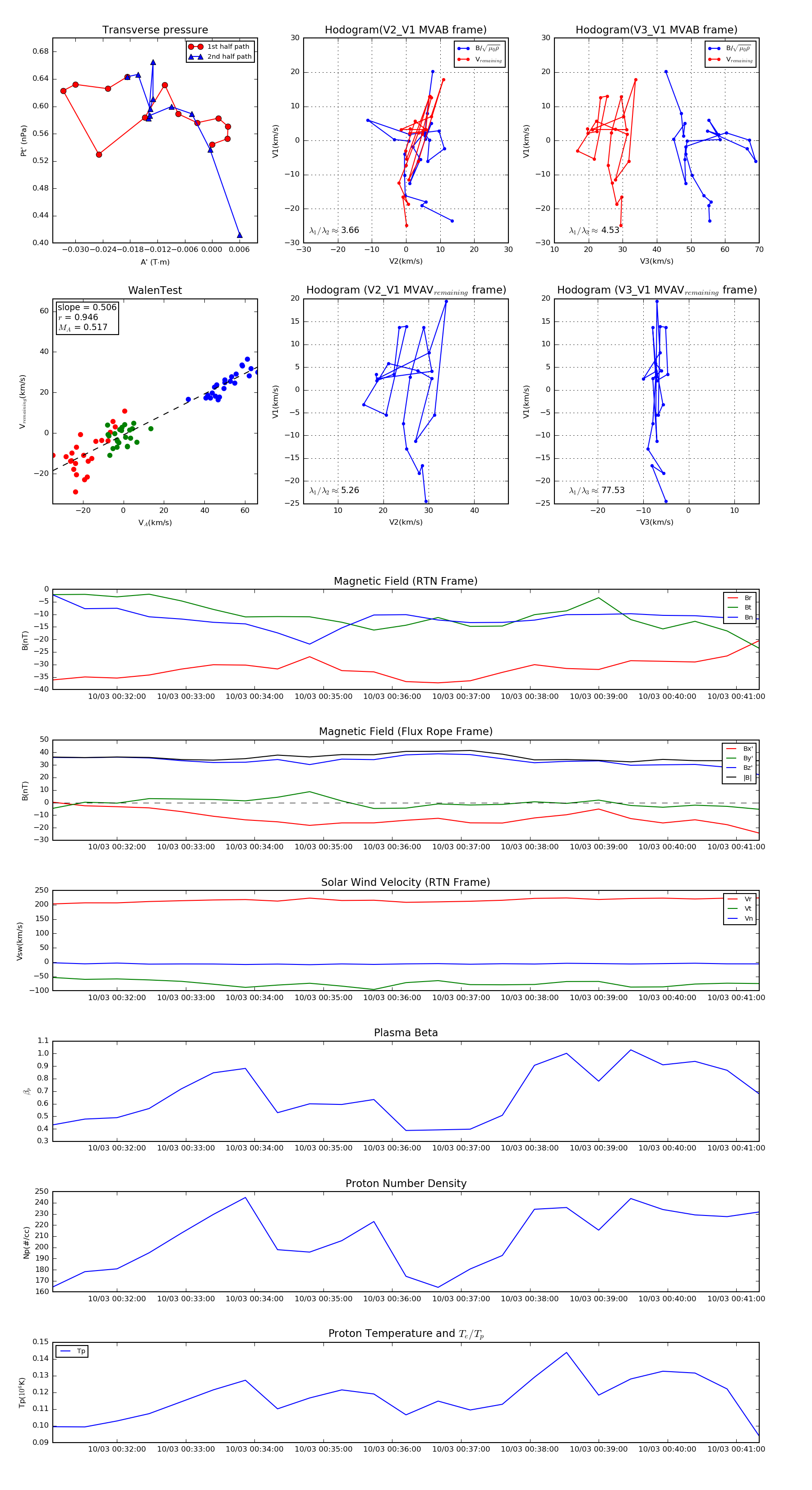
Flux Rope in 2020

Flux Rope Event 2020-10-03 00:31:04 ~ 2020-10-03 00:41:20 (617 seconds)


plot