HOME   LIST
‹–   –›

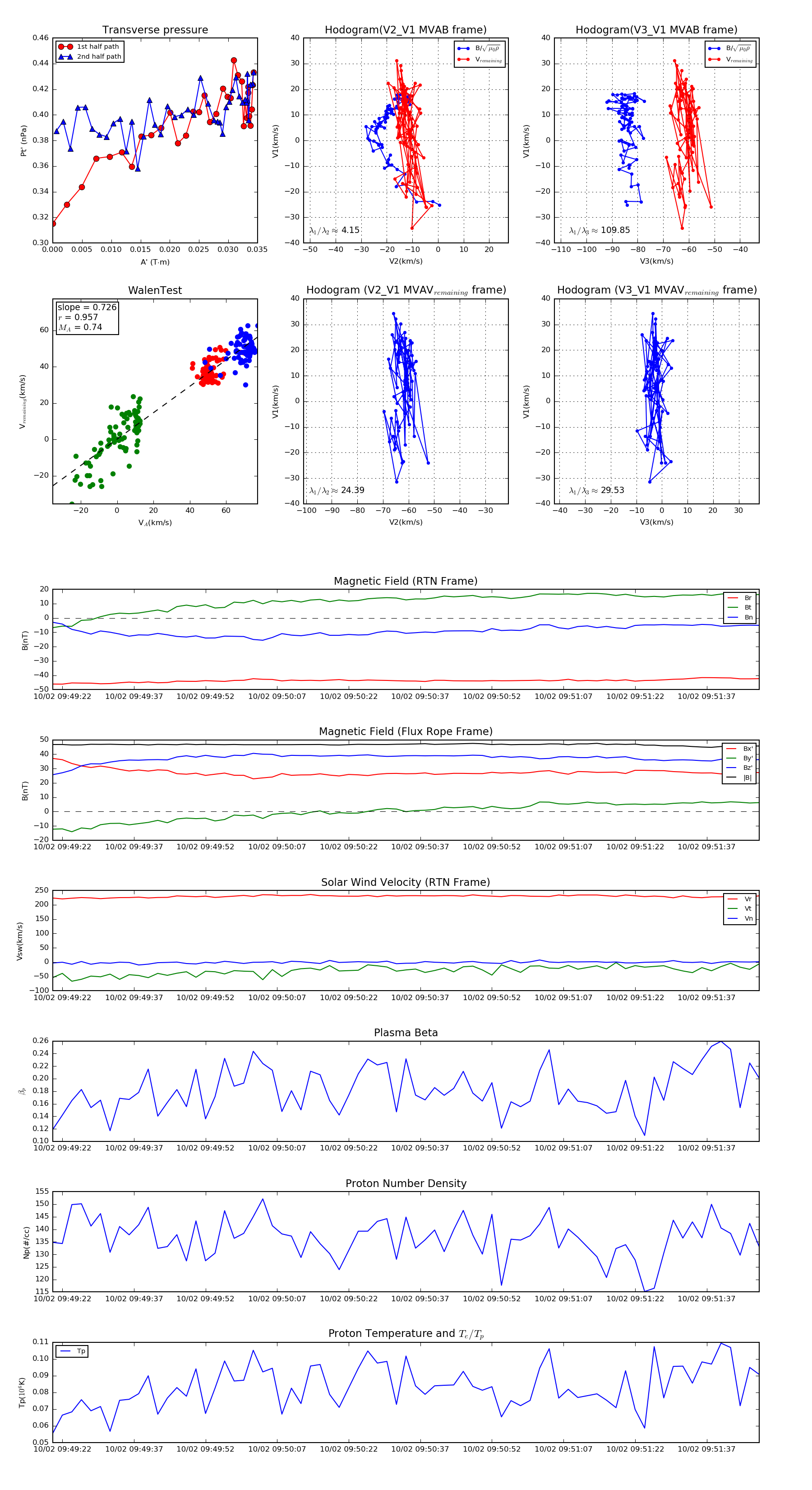
Flux Rope in 2020

Flux Rope Event 2020-10-02 09:49:20 ~ 2020-10-02 09:51:48 (149 seconds)


plot