HOME   LIST
‹–   –›

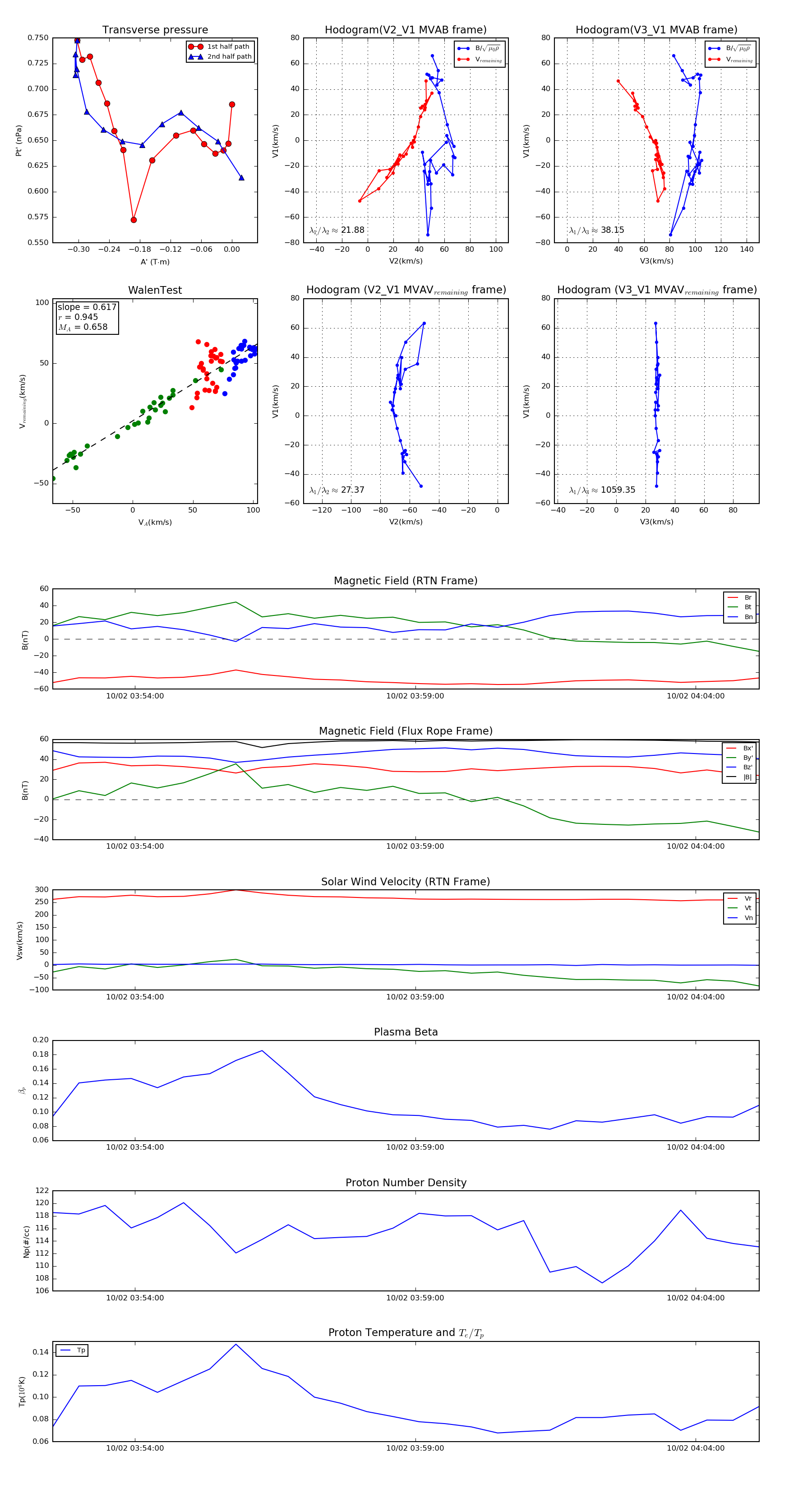
Flux Rope in 2020

Flux Rope Event 2020-10-02 03:52:32 ~ 2020-10-02 04:05:08 (757 seconds)


plot