HOME   LIST
‹–   –›

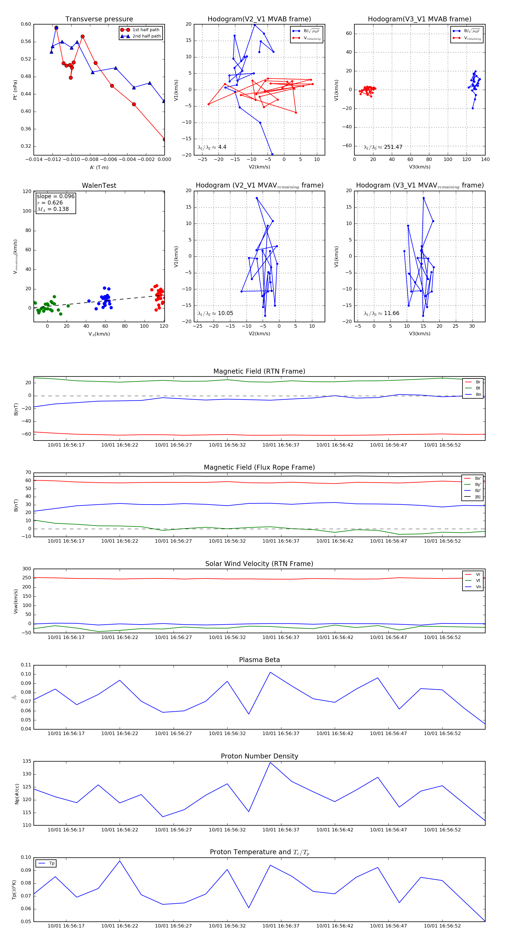
Flux Rope in 2020

Flux Rope Event 2020-10-01 16:56:14 ~ 2020-10-01 16:56:56 (43 seconds)


plot