HOME   LIST
‹–   –›

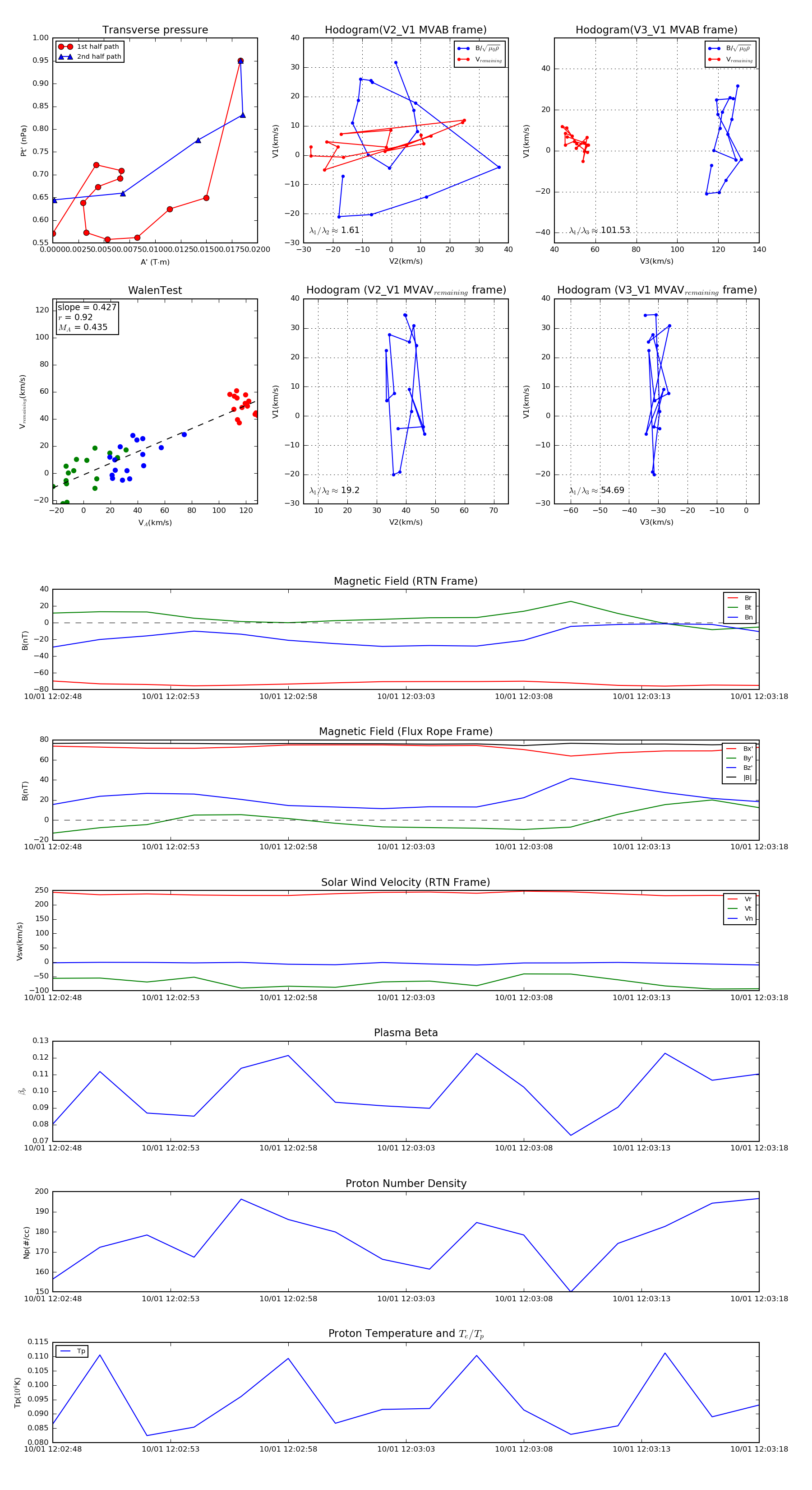
Flux Rope in 2020

Flux Rope Event 2020-10-01 12:02:48 ~ 2020-10-01 12:03:18 (31 seconds)


plot