HOME   LIST
‹–   –›

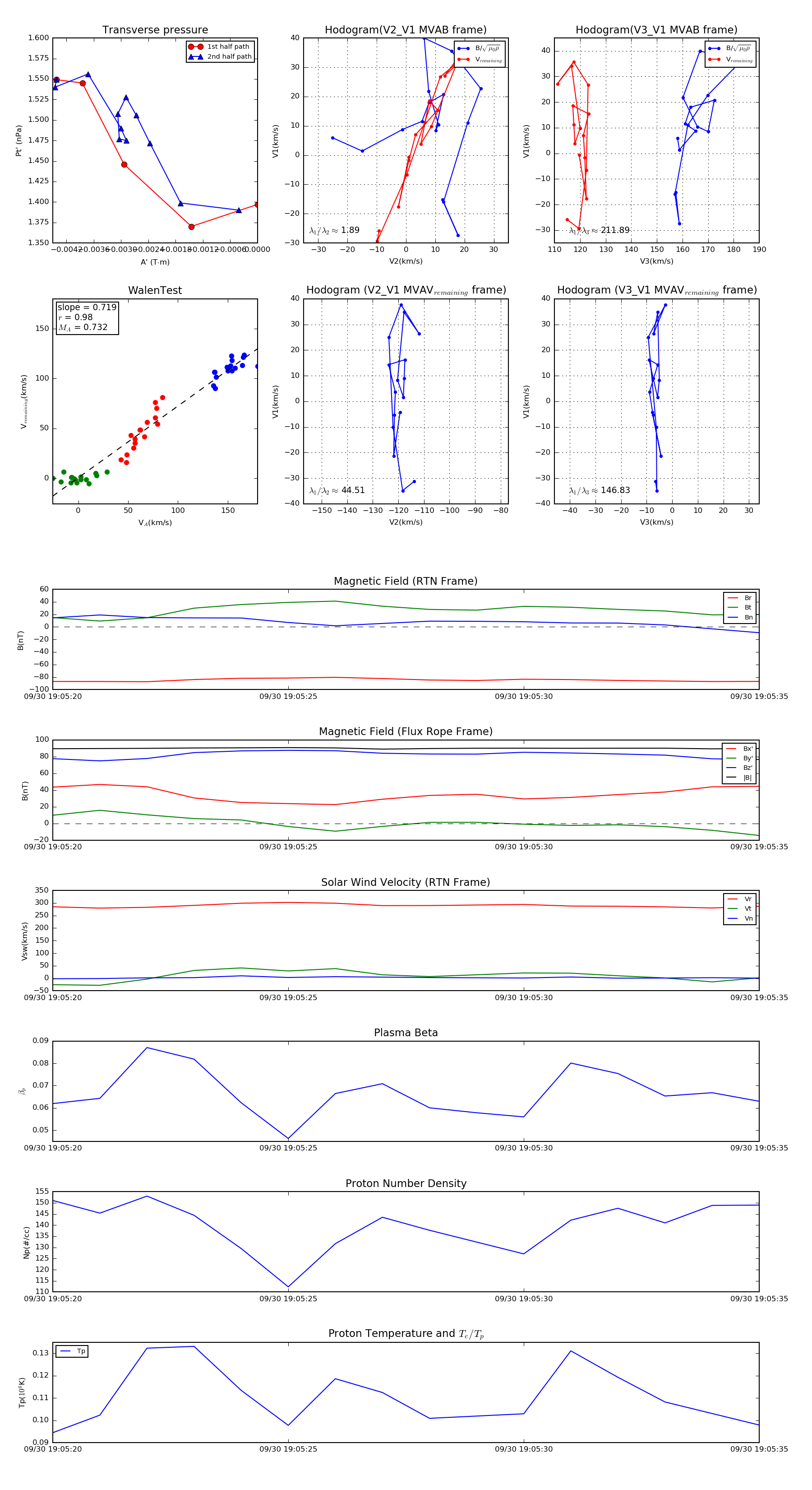
Flux Rope in 2020

Flux Rope Event 2020-09-30 19:05:20 ~ 2020-09-30 19:05:35 (16 seconds)


plot