HOME   LIST
‹–   –›

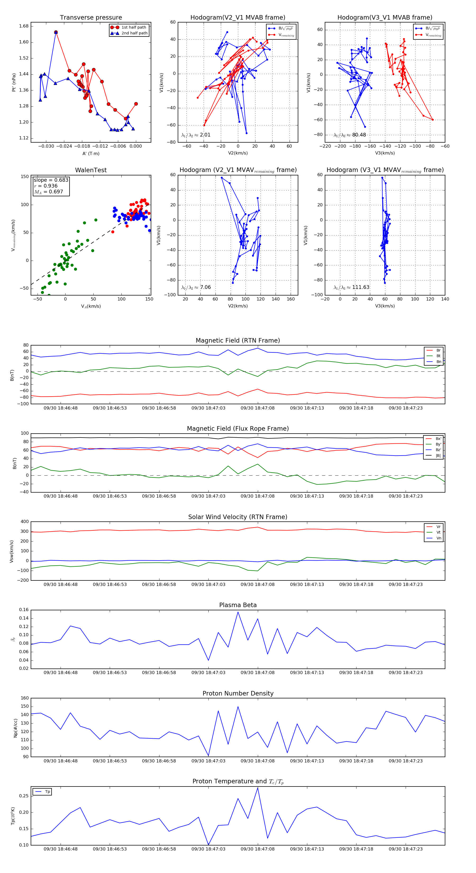
Flux Rope in 2020

Flux Rope Event 2020-09-30 18:46:45 ~ 2020-09-30 18:47:27 (43 seconds)


plot