HOME   LIST
‹–   –›

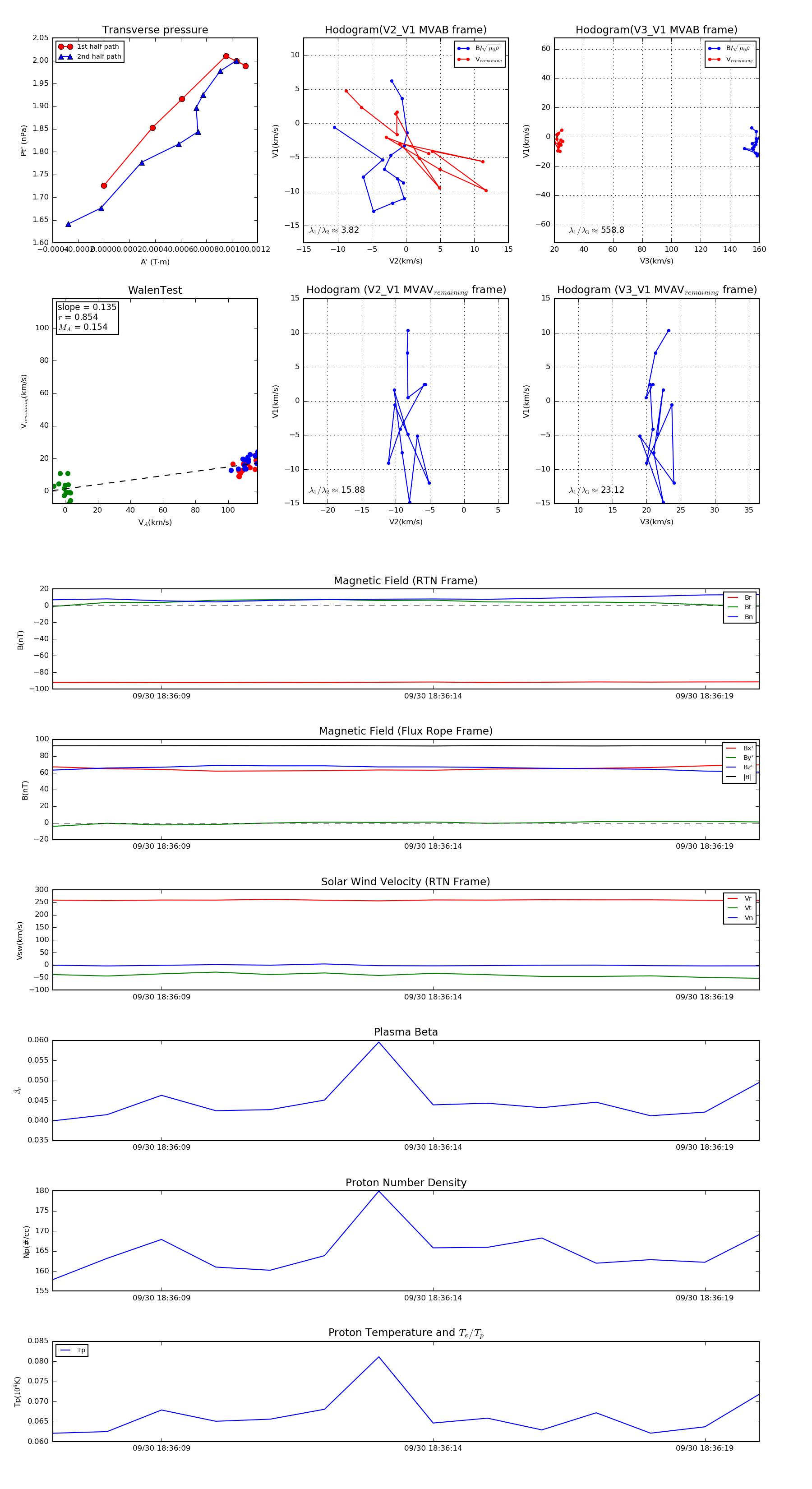
Flux Rope in 2020

Flux Rope Event 2020-09-30 18:36:07 ~ 2020-09-30 18:36:20 (14 seconds)


plot