HOME   LIST
‹–   –›

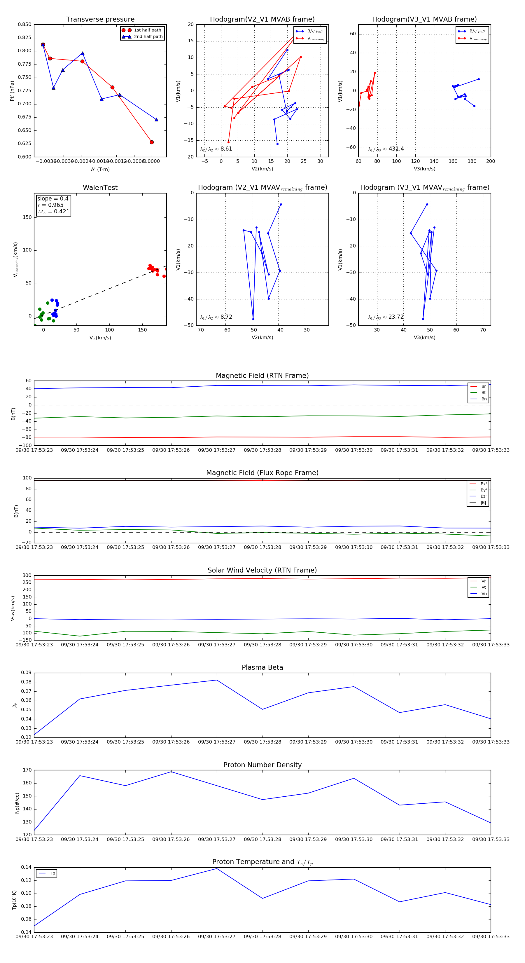
Flux Rope in 2020

Flux Rope Event 2020-09-30 17:53:23 ~ 2020-09-30 17:53:33 (11 seconds)


plot